项目编号:mcuclub-jj-039
51单片机实物设计简介:
单片机类型:STC89C52
具体功能:
1、 通过防水式DS18B20采集水温,当水温小于设置最小值,则进行加热,直到加到最大值
2、通过两个水位触发模块检测水位,低于最低值,进行加水,直到加到最高值
3、通过光敏电阻检测光照值,如果光照大于设置最小值,则通过太阳能进行供电,否则通过市电进行供电(继电器模拟)
4、当水温大于设置最小值且水位高于设置最低值,启动热水器,则可以正常提供水,否则停止供水(另一个抽水继电器模拟)
5、当水位低时,不可以打开加热
6、通过按键设置各阈值、手动加热或加水或切换太阳能供电
7、通过显示屏显示数据
扩展功能:通过蓝牙模块将测量数据发送到手机端,并可以控制加热或加水
实物演示视频:
打开视频声音方法:鼠标放在视频中,点击右下角小喇叭图形即可;视频放大后不清晰,可将鼠标放在视频上,点击“进入哔哩哔哩,观看更高清”
仿真演示视频:
打开视频声音方法:鼠标放在视频中,点击右下角小喇叭图形即可;视频放大后不清晰,可将鼠标放在视频上,点击“进入哔哩哔哩,观看更高清”
电子版资料介绍视频:
打开视频声音方法:鼠标放在视频中,点击右下角小喇叭图形即可;视频放大后不清晰,可将鼠标放在视频上,点击“进入哔哩哔哩,观看更高清”
电子版实物资料预览

实物图
底板:底板在嘉立创进行打板,为绿色PCB板,两层板,厚度1.2,上下覆铜接地。元器件基本上为插针式,个别降压芯片会使用贴片式。
供电接口:TYPE-C

电子版仿真资料预览

仿真图
仿真软件版本:proteus8.17 (本站提供该软件免费下载链接)
电路连线方式:网络标号连线方式
注意:部分实物元器件仿真中没有,仿真中会用其他工作原理相似的元件代替,这样可能导致实物程序和仿真程序不一样

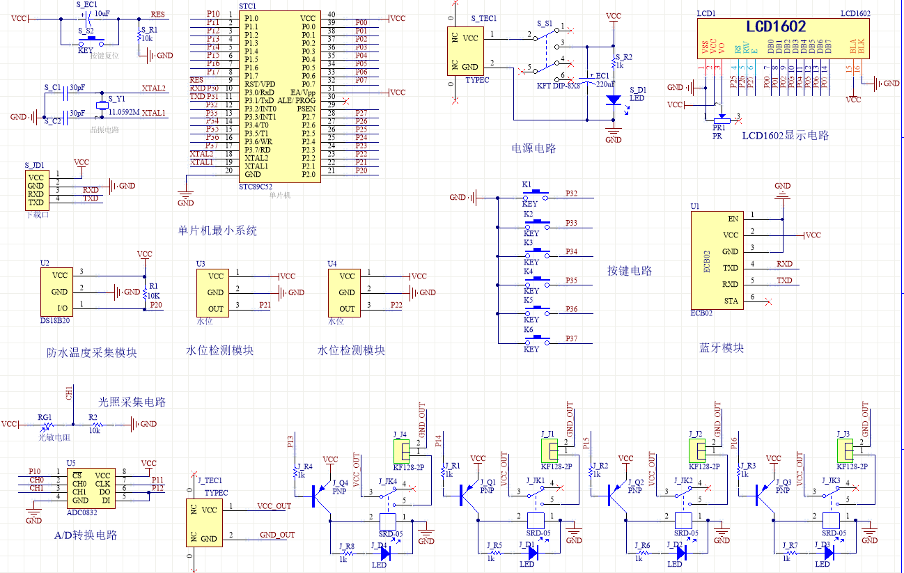
原理图
软件版本:AD2013 (本站提供该软件免费下载链接)
电路连线方式:网络标号连线方式
注意:原理图只是画出了模块的引脚图,而并不是模块的内部结构原理图

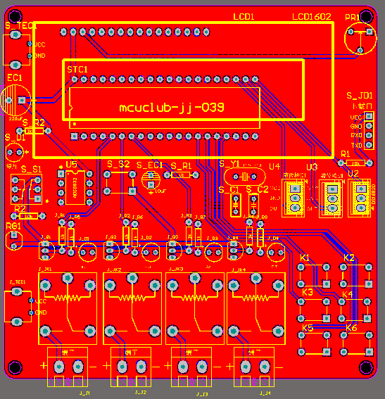
PCB图
软件版本:AD2013 (本站提供该软件免费下载链接)
PCB图是由原理图导出,封装很大一部分都是作者自己绘制,不提供封装库,只提供连接好的源文件,可以直接在嘉立创进行打板。两层板,上下覆铜接地。
注意:PCB图中间有一个项目编号,隐藏在单片机底座下,插入单片机后不会看到。如果想截没有项目编号的PCB图,可在PCB源文件中点击删除。另外,如果想在实物PCB板上加自己的信息(比如日期、学号、姓名等),可联系客服。

系统框图
绘制软件:VISIO (本站提供该软件免费下载链接)

软件设计流程
绘制软件:VISIO (本站提供该软件免费下载链接)

开题报告
下图为开题报告整体框架模板,基本上所有项目的开题报告格式都如下所示,但由于部分院校要求不一致,可能有一小部分格式有所变动。

购买后可查看具体内容!
设计说明书
总字数:16000+
摘 要
水作为人们的生命之源,当前对水温的加热,满足当前不同用户对水温的需求,但当前,人们进行水的加热大多数使用热水壶或者水箱进行加热,当人们谁用水壶进行加热时,需要对其进行多次查看,或者在其周围等待,当水加热好之后进行电源关闭,否则会一直进行加热,轻则导致电能浪费,重则水壶烧坏或者发生火灾等问题。为了解决这些问题,此次设计一款智能化的热水器;这款热水器采用STC89C52单片机作为此次设计的主控芯片,采用DS18B20作为此次设计的水温监测模块,采用两个水位监测模块对热水器当前的水位进行实时监测,当监测到水位低于设置的最小值,进行加水,直到水位到达最大值,此外通过光敏电阻对当前的光照强度进行实时监测,监测到当前的光照强度大于设置的最小值,此时采用太阳能对其进行供电,否则采用市电进行供电,当水温和水位处于正常设置范围之内,可以正常进行供水,当监测到水温和水位不在设置的范围之内进行声光报警提醒用户,此外用户可以通过按键设置水温的上下限值和光照最小值,监测的数据通过LCD1602进行显示。
关键词:热水器;水温控制;水位监测;光照强度监测;声光报警
Abstract
Water as the source of life of people, the current of water temperature heating, meet the needs of the different users of water temperature, but at present, most people in the water heating with heating or hot water tank, when people who use the kettle for heating, need to be check for many times, or in the surrounding waiting, when water is heated after power off, Otherwise, it will be heated all the time, which will lead to a waste of power, and the kettle will burn out or have a fire. In order to solve these problems, the design of an intelligent water heater; This water heater uses STC89C52 microcontroller as the main control chip of this design, and DS18B20 as the water temperature monitoring module of this design. Two water level monitoring modules are used to monitor the current water level of the water heater in real time. When the water level is lower than the minimum value, water is added until the water level reaches the maximum value. In addition, the photoresistor is used to monitor the current light intensity in real time. If the current light intensity is detected to be greater than the set minimum value, the solar energy is used for power supply. Otherwise, the mains is used for power supply. When the water temperature and water level are not within the set range, sound and light alarm will be given to remind the user. In addition, the user can set the upper and lower limits of water temperature and the minimum light value by pressing the button, and the monitored data will be displayed through LCD1602.
Keywords: water heater; Water temperature control; Water level monitoring; Light intensity monitoring; Sound and light alarm
目 录
摘 要
Abstract
1 引言
1.1 选题背景及实际意义
1.2 国内外发展历程
1.3 本论文研究目标与框架
2 系统设计方案
2.1 整体设计方案
2.2 主要元器件选择
2.2.1 主控芯片选择
2.2.2 检测水温方案选择
2.2.3 显示方案选择
2.2.3 光照强度监测模块方案选择
3 硬件设计
3.1 主控电路模块
3.1.1主控模块电路
3.1.2 晶振电路
3.1.3 复位电路
3.1.4 电源电路
3.2 水温检测电路模块
3.3 水位监测模块电路
3.4 光照强度监测电路模块
3.5 LCD1602液晶显示电路模块
3.6 继电器模块电路
3.7 独立按键模块电路
4 系统程序设计
4.1 编程软件介绍
4.2 系统主流程设计
4.3独立按键
4.4 LCD1602液晶显示子流程
4.5 温度检测模块子流程
4.6A/D模数转换子流程
4.7 蓝牙模块子流程
5 仿真测试
5.1 整体仿真测试
5.2 水温检测实物测试
5.3 光照强度监测仿真测试
5.4 水位监测仿真测试
6 实物测试
6.1 整体实物测试
6.2 水温检测实物测试
6.3 光照强度监测实物测试
6.4 水位监测实物测试
7 结论
致谢
参考文献
附录
附录一: 原理图
附录二:PCB
附录三:主程序
购买后可查看具体内容!
答辩PPT
下图为答辩PPT整体框架模板,基本上所有项目的答辩PPT格式都如下所示,但由于部分院校要求不一致,可能有一小部分格式有所变动。

购买后可查看具体内容!