项目编号:mcuclub-jj-039
STM32单片机WIFI版实物设计简介:
单片机类型:STM32F103C8T6
具体功能:
1、 通过防水式DS18B20采集水温,当水温小于设置最小值,则进行加热,直到加到最大值
2、通过两个水位触发模块检测水位,低于最低值,进行加水,直到加到最高值
3、通过光敏电阻检测光照值,如果光照大于设置最小值,则通过太阳能进行供电,否则通过市电进行供电(继电器模拟)
4、当水温大于设置最小值且水位高于设置最低值,启动热水器,则可以正常提供水,否则停止供水(另一个抽水继电器模拟)
5、当水位低时,不可以打开加热
6、通过按键设置各阈值、手动加热或加水或切换太阳能供电
7、通过显示屏显示数据
扩展功能:通过WIFI模块将测量数据发送到手机端,并可以设置阈值、控制加热或加水
实物演示视频:
打开视频声音方法:鼠标放在视频中,点击右下角小喇叭图形即可;视频放大后不清晰,可将鼠标放在视频上,点击“进入哔哩哔哩,观看更高清”
电子版资料介绍视频:
打开视频声音方法:鼠标放在视频中,点击右下角小喇叭图形即可;视频放大后不清晰,可将鼠标放在视频上,点击“进入哔哩哔哩,观看更高清”
电子版实物资料预览

实物图
底板:底板在嘉立创进行打板,为绿色PCB板,两层板,厚度1.2,上下覆铜接地。元器件基本上为插针式,个别降压芯片会使用贴片式。
供电接口:TYPE-C

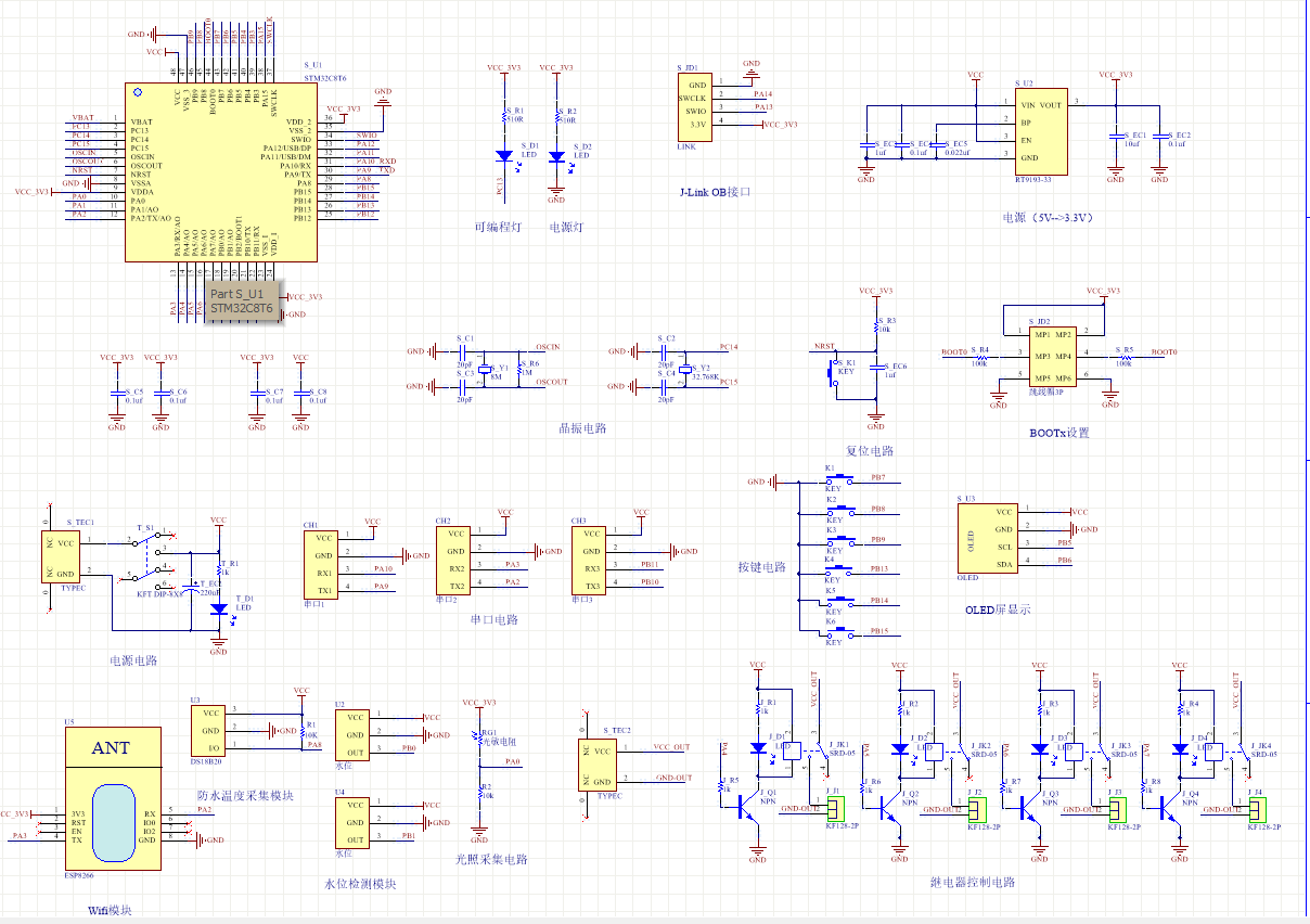
原理图
软件版本:AD2013 (本站提供该软件免费下载链接)
电路连线方式:网络标号连线方式
注意:原理图只是画出了模块的引脚图,而并不是模块的内部结构原理图

PCB图
软件版本:AD2013 (本站提供该软件免费下载链接)
PCB图是由原理图导出,封装很大一部分都是作者自己绘制,不提供封装库,只提供连接好的源文件,可以直接在嘉立创进行打板。两层板,上下覆铜接地。
注意:PCB图中间有一个项目编号,隐藏在单片机底座下,插入单片机后不会看到。如果想截没有项目编号的PCB图,可在PCB源文件中点击删除。另外,如果想在实物PCB板上加自己的信息(比如日期、学号、姓名等),可联系客服。

系统框图
绘制软件:VISIO (本站提供该软件免费下载链接)

软件设计流程
绘制软件:VISIO (本站提供该软件免费下载链接)

购买后可查看具体内容!