项目编号:mcuclub-jj-049
STM32单片机实物设计简介:
单片机类型:STM32F103C8T6
具体功能:
1、通过DHT11采集温湿度,当温度低于设置最小值,则启动加热片加热直到大于设置最大值,当湿度高于设置最大值,则启动风扇进行除湿,直到小于设置最小值
2、通过光敏电阻采集光照值,当光照值过低,且打开收纳箱时,则自动打开照明灯
3、通过语音识别模块,可语音打开收纳箱(打开、关闭、放衣服、放袜子,要有回复)
4、通过按键可以设置各参量值、手动打开关闭收纳箱
5、通过舵机模拟打开和关闭过程
6、通过显示屏显示各检测量
扩展功能:通过蓝牙模块将测量数据发送到手机端,并可以控制舵机的打开和关闭
实物演示视频:
打开视频声音方法:鼠标放在视频中,点击右下角小喇叭图形即可;视频放大后不清晰,可将鼠标放在视频上,点击“进入哔哩哔哩,观看更高清”
电子版资料介绍视频:
打开视频声音方法:鼠标放在视频中,点击右下角小喇叭图形即可;视频放大后不清晰,可将鼠标放在视频上,点击“进入哔哩哔哩,观看更高清”
电子版实物资料预览

实物图
底板:底板在嘉立创进行打板,为绿色PCB板,两层板,厚度1.2,上下覆铜接地。元器件基本上为插针式,个别降压芯片会使用贴片式。
供电接口:TYPE-C

原理图
软件版本:AD2013 (本站提供该软件免费下载链接)
电路连线方式:网络标号连线方式
注意:原理图只是画出了模块的引脚图,而并不是模块的内部结构原理图

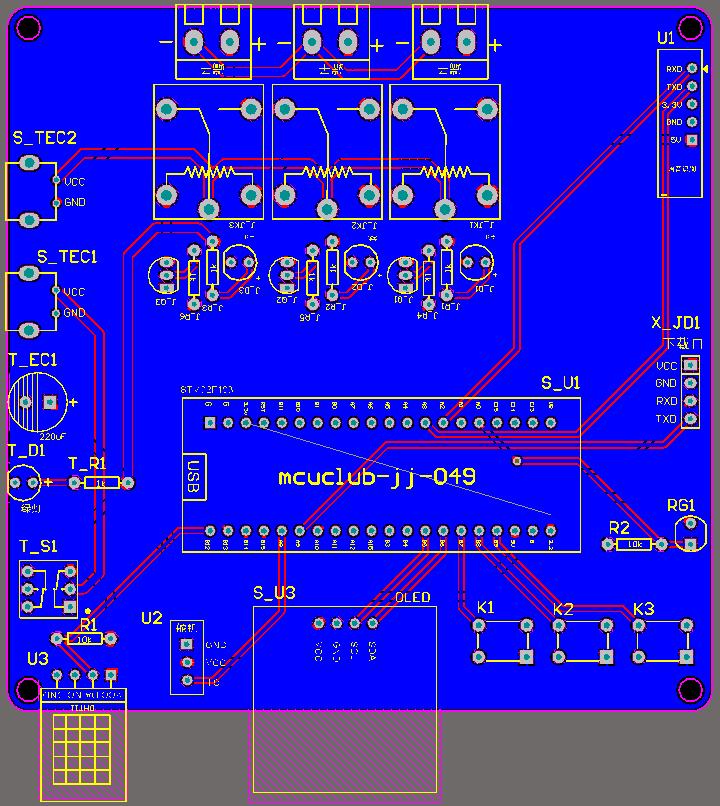
PCB图
软件版本:AD2013 (本站提供该软件免费下载链接)
PCB图是由原理图导出,封装很大一部分都是作者自己绘制,不提供封装库,只提供连接好的源文件,可以直接在嘉立创进行打板。两层板,上下覆铜接地。
注意:PCB图中间有一个项目编号,隐藏在单片机底座下,插入单片机后不会看到。如果想截没有项目编号的PCB图,可在PCB源文件中点击删除。另外,如果想在实物PCB板上加自己的信息(比如日期、学号、姓名等),可联系客服。

系统框图
绘制软件:VISIO (本站提供该软件免费下载链接)

软件设计流程
绘制软件:VISIO (本站提供该软件免费下载链接)

开题报告
下图为开题报告整体框架模板,基本上所有项目的开题报告格式都如下所示,但由于部分院校要求不一致,可能有一小部分格式有所变动。

购买后可查看具体内容!
设计说明书
总字数:14000+
摘 要
90后的这代人,每天需要花大量的时间上班,吃饭基本都是外卖解决,回到家中,需要花费大量的时间及其精力针对物品进行整理,会增加当代人的负担,但是家中物品随意摆放会影响人们生活的心情,因此设计一款智能化的收纳箱很有必要;此次设计为了解决该问题,设计一款用户可以通过语音识别控制收纳箱的开关,且可以控制不同类型的柜子打开,且增加光敏电阻监测模块,监测到光照强度较暗时,监测到用户打开收纳箱时,自动控制照明灯的打开,用户可以通过按键设置光照的参数值及其手动控制收纳箱的开关,并可以将当前监测的信息通过显示屏进行显示,此外还可以控制收纳箱中的温湿度处于物品存储适宜的范围之内。该设计可以解决当前用户物品乱放及其摆放位置混乱的问题。
关键词:收纳箱;光照强度;语音识别;显示屏
Abstract
The post-90s generation needs to spend a lot of time at work every day. Eating is basically a takeout. When they return home, they need to spend a lot of time and energy sorting out items, which will increase the burden of contemporary people. However, the random placement of items in the home will affect people’s mood, so it is necessary to design an intelligent storage box; In this design, to solve this problem, a user can control the switch of the storage box through speech recognition, and can control the opening of different types of cabinets. In addition, a photosensitive resistance monitoring module is added. When the light intensity is detected to be low, when the user opens the storage box, it is monitored that the lighting is automatically controlled to open. The user can set the parameter value of the light and manually control the switch of the storage box through the key, The current monitoring information can be displayed through the display screen. In addition, the temperature and humidity in the storage box can be controlled within the appropriate storage range. The design can solve the problem of disorderly placing and disorderly placement of current users’ articles.
Key words:storage box; Light intensity; Speech recognition; display
目 录
摘要
Abstract
第一章 绪论
1.1 研究背景及实际意义
1.2 研究现状
1.3 研究目标
第二章 系统方案设计
2.1 主要元器件选择
2.1.1 主控芯片方案选择
2.1.2 显示模块方案选择
2.1.3 光照强度检测模块方案选择
2.1.4 温湿度检测模块方案选择
2.2 整体方案设计
第三章 硬件电路
3.1 主控模块电路
3.2 OLED显示模块电路
3.3 光照强度检测模块电路
3.4 温湿度检测模块电路
3.5 语音识别模块电路
3.6 舵机模块电路
3.7 继电器模块电路
3.8 按键模块电路
第四章 系统程序设计
4.1 编程软件介绍
4.2 系统主流程设计
4.3 独立按键
4.4 温湿度检测模块子流程
4.5 舵机模块子流通
4.6 OLED显示流程设计
4.7 蓝牙模块子流程
第五章 实物测试
5.1 整体实物测试图
5.2 上电运行实物测试
5.3 温度检测实物测试
5.4 湿度检测实物测试
5.5 光照强度检测实物测试
总结
参考文献
附录
附录一:原理图
附录二:PCB
附录三:主程序
购买后可查看具体内容!
答辩PPT
下图为答辩PPT整体框架模板,基本上所有项目的答辩PPT格式都如下所示,但由于部分院校要求不一致,可能有一小部分格式有所变动。

购买后可查看具体内容!