项目编号:mcuclub-jj-050
STM32单片机实物设计简介:
单片机类型:STM32F103C8T6
具体功能:
1、通过RFID进行刷卡进入(两张卡,一张录入ID,一张没有录入)
2、当识别出卡后,通过红外避障管测得手是否放在非接触测温模块上,如果触发,则3s后确定温度值,若温度值在设置的温度上下限值之间,则开门(继电器加电磁锁模拟,3s后自动关门),若温度不在设置的上下值之间,则声光报警3s。若10s后仍未触发红外避障管,则此次刷卡自动失效。
3、可通过按键设置温度上下限值
4、通过显示屏显示卡是否有效,温度值
扩展功能:通过蓝牙模块将测量数据发送到手机端,并通过手机端按键代替刷卡(仍需测温)
实物演示视频:
打开视频声音方法:鼠标放在视频中,点击右下角小喇叭图形即可;视频放大后不清晰,可将鼠标放在视频上,点击“进入哔哩哔哩,观看更高清”
电子版资料介绍视频:
打开视频声音方法:鼠标放在视频中,点击右下角小喇叭图形即可;视频放大后不清晰,可将鼠标放在视频上,点击“进入哔哩哔哩,观看更高清”
电子版实物资料预览

实物图
底板:底板在嘉立创进行打板,为绿色PCB板,两层板,厚度1.2,上下覆铜接地。元器件基本上为插针式,个别降压芯片会使用贴片式。
供电接口:TYPE-C

原理图
软件版本:AD2013 (本站提供该软件免费下载链接)
电路连线方式:网络标号连线方式
注意:原理图只是画出了模块的引脚图,而并不是模块的内部结构原理图

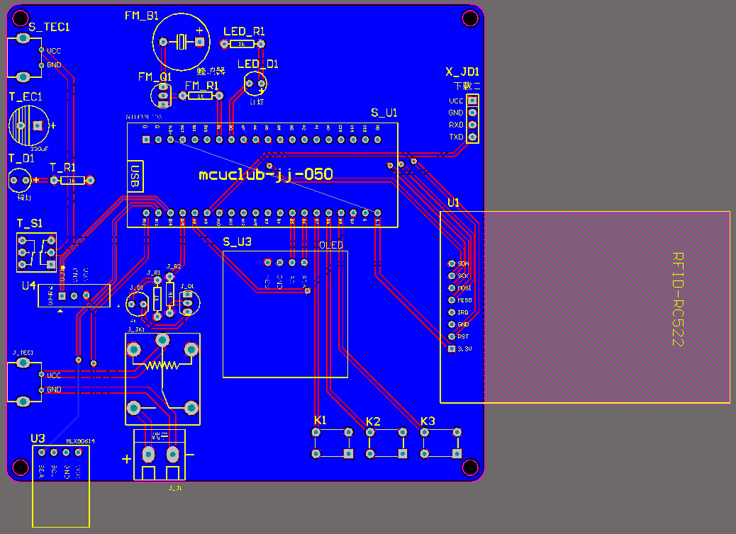
PCB图
软件版本:AD2013 (本站提供该软件免费下载链接)
PCB图是由原理图导出,封装很大一部分都是作者自己绘制,不提供封装库,只提供连接好的源文件,可以直接在嘉立创进行打板。两层板,上下覆铜接地。
注意:PCB图中间有一个项目编号,隐藏在单片机底座下,插入单片机后不会看到。如果想截没有项目编号的PCB图,可在PCB源文件中点击删除。另外,如果想在实物PCB板上加自己的信息(比如日期、学号、姓名等),可联系客服。

系统框图
绘制软件:VISIO (本站提供该软件免费下载链接)

软件设计流程
绘制软件:VISIO (本站提供该软件免费下载链接)

开题报告
下图为开题报告整体框架模板,基本上所有项目的开题报告格式都如下所示,但由于部分院校要求不一致,可能有一小部分格式有所变动。

购买后可查看具体内容!
设计说明书
总字数:10000+
摘 要
针对门禁系统的安全性及可靠性的需求,设计了一款基于STM32单片机的智能门禁系统。设计以STM32单片机为主控芯片,结合刷卡模块、非接触测温电路模块、红外避障模块、OLED显示模块、蓝牙模块、独立按键模块实现了门禁系统的智能化服务。通过测试:用户可以通过刷卡或者蓝牙进行开锁,在进行刷卡或者开锁时,需要检测到人并且通过非接触测温检测当前体温在设置的范围之内进行开锁。此设计在门禁系统的安全性及可靠性方面具有一定的现实意义。
Abstract:In order to meet the requirements of security and reliability of access control system, an intelligent access control system based on STM32 microcomputer is designed, intelligent service of which can be provided by STM32 microcomputer as the master control chip, combined with fingerprint module, non-contact temperature measurement circuit module, infrared obstacle avoidance module, OLED module, Bluetooth module and independent press button module. Through test of the system, it can be verified that users can open the door, which is equipped with the intelligent access control system, through fingerprint or Bluetooth when the system detects someone in front of the door through the infrared obstacle avoidance module and his temperature within the set range through the non-contact temperature measurement module.This design has certain practical significance in the security and reliability of access control system.
Keywords: Fingerprint lock; OLED; non-contact temperature measurement.
目 录
1 引 言
1.1 选题背景及实际意义
1.2 国内外发展历程
1.3 本论文研究目标
2 系统设计方案
2.1 主要元器件选择
2.1.1 主控芯片选择
2.1.2 显示方案选择
2.1.3 按键模块方案选择
2.2 整体设计方案
3 硬件设计
3.1 主控电路模块
3.2 RFID模块
3.3 非接触测温电路模块
3.4 红外避障模块
3.5 OLED显示模块电路
3.6 继电器电路模块
3.7 独立按键电路模块
3.8 蓝牙模块电路
4 系统程序设计
4.1 编程软件介绍
4.2 系统主流程设计
4.3 独立按键
4.4 OLED显示流程设计
4.5 蓝牙模块子流程
5 实物测试过程
5.1 整体实物调试图
5.2 上电运行实物测试
5.3 温度限值设置实物测试
5.4 RFID刷卡实物测试
5.6 蓝牙开锁实物测试
6 结论
参考文献
致 谢
附录
附录一: 原理图
附录二:PCB
附录三:主程序
购买后可查看具体内容!
答辩PPT
下图为答辩PPT整体框架模板,基本上所有项目的答辩PPT格式都如下所示,但由于部分院校要求不一致,可能有一小部分格式有所变动。

购买后可查看具体内容!