项目编号:mcuclub-jj-051
51单片机实物设计简介:
单片机类型:STC89C52
具体功能:
1、通过两个按键可以调节书桌高度(步进电机模拟)
2、通过超声波检测台灯到人的距离
3、通过光敏电阻检测光照值
4、当距离值小于设置最大值,则证明有人在台灯前,此时如果光照小于设置最大值,则打开灯光,在最大值和最小值之间,根据光照值自动调节光亮度,当小于设置最小值,则调整为最大亮度
5、当距离值小于设置最小值,则坐姿有问题,通过语音模块提醒“请注意坐姿”
6、当有人时,开始计时,计时达到设置时间,通过语音模块提醒“请注意休息”,且控制书桌下降
7、通过按键可设置各阈值,手动调节灯亮度、切换模式
8、通过显示屏显示测量值
扩展功能:通过蓝牙模块将测量数据发送到手机端,并可以控制光亮度以及模式切换、调节书桌高度
实物演示视频:
打开视频声音方法:鼠标放在视频中,点击右下角小喇叭图形即可;视频放大后不清晰,可将鼠标放在视频上,点击“进入哔哩哔哩,观看更高清”
仿真演示视频:
打开视频声音方法:鼠标放在视频中,点击右下角小喇叭图形即可;视频放大后不清晰,可将鼠标放在视频上,点击“进入哔哩哔哩,观看更高清”
电子版资料介绍视频:
打开视频声音方法:鼠标放在视频中,点击右下角小喇叭图形即可;视频放大后不清晰,可将鼠标放在视频上,点击“进入哔哩哔哩,观看更高清”
电子版实物资料预览

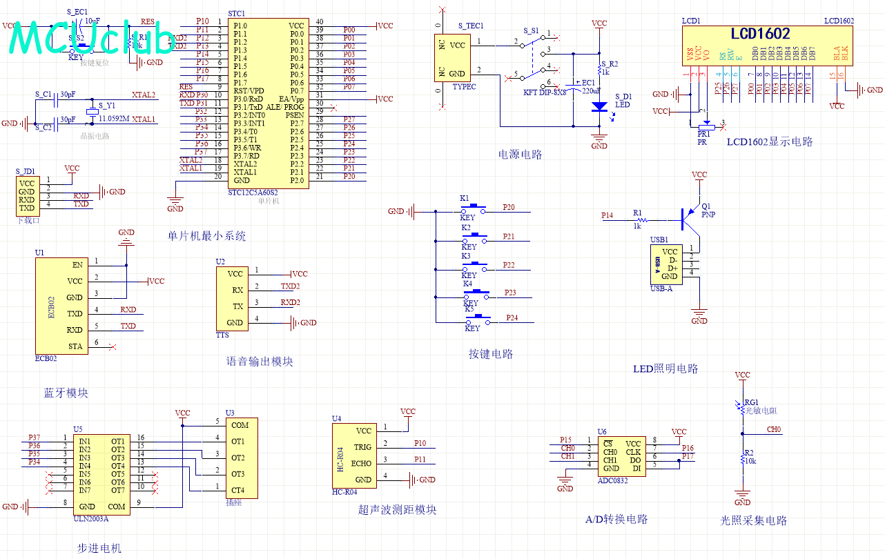
实物图
底板:底板在嘉立创进行打板,为绿色PCB板,两层板,厚度1.2,上下覆铜接地。元器件基本上为插针式,个别降压芯片会使用贴片式。
供电接口:TYPE-C

电子版仿真资料预览

仿真图
仿真软件版本:proteus8.17 (本站提供该软件免费下载链接)
电路连线方式:网络标号连线方式
注意:部分实物元器件仿真中没有,仿真中会用其他工作原理相似的元件代替,这样可能导致实物程序和仿真程序不一样

原理图
软件版本:AD2013 (本站提供该软件免费下载链接)
电路连线方式:网络标号连线方式
注意:原理图只是画出了模块的引脚图,而并不是模块的内部结构原理图

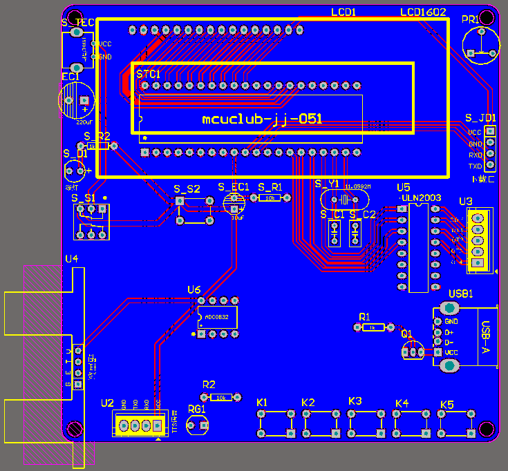
PCB图
软件版本:AD2013 (本站提供该软件免费下载链接)
PCB图是由原理图导出,封装很大一部分都是作者自己绘制,不提供封装库,只提供连接好的源文件,可以直接在嘉立创进行打板。两层板,上下覆铜接地。
注意:PCB图中间有一个项目编号,隐藏在单片机底座下,插入单片机后不会看到。如果想截没有项目编号的PCB图,可在PCB源文件中点击删除。另外,如果想在实物PCB板上加自己的信息(比如日期、学号、姓名等),可联系客服。

系统框图
绘制软件:VISIO (本站提供该软件免费下载链接)

软件设计流程
绘制软件:VISIO (本站提供该软件免费下载链接)

开题报告
下图为开题报告整体框架模板,基本上所有项目的开题报告格式都如下所示,但由于部分院校要求不一致,可能有一小部分格式有所变动。

购买后可查看具体内容!
设计说明书
总字数:17000+
摘 要
儿童是一个非常特殊的群体,无论是在生理、心理还是行为上都有显著区别于成人的特点:他们的身体依旧在不断发展,还没成熟;他们的智力也正在塑造,因此他们的需求是随着身心的发展而不断变化的。同样,儿童的这些特点使得儿童书桌明显区别于成人家具。本论文根据这些特点,探究书桌设计在物联网时代如何更好运用智能化手法来迎合儿童的健康成长的尺寸、造型、色彩与智能功能等的需求。将智能化控制系统与传统书桌设计相结合,满足学龄儿童成长过程中对书桌升降高度、调节角度、视力健康、坐姿正确、环境安全等的健康需求。通过内置智能处理系统和简便界面操作系统的调节来实现书桌调节的智能化,满足孩子健康成长需求,预防近视、驼背、脊椎弯曲等疾病的发生,提供更加优化的学习环境。最后将理论研究与设计实践进行结合,在造型、功能、色彩等方面按照总结的最优尺寸值和参考技术进行新型智能书桌的实物和概念化设计,拓展儿童智能书桌使用上的延续性。
Intelligent Access Control System Based on 51 Microcomputer
Abstract:Children are a very special group who are different from the adult, there are significant characteristics different from the adult whether in physiological, psychological or behavioral. Not only Their body and mind are still constantly developing, not being mature, but their intelligence is also being shaped, so their needs are changing with the development of the physical and mental. Again, these features make children’s furniture significantly different from adult furniture.According to these characteristics, this paper research the desk how to make better use of intelligent design desk approach to meet the size, shape, color and intelligent function needs of the children’s healthy growth in the era of things.The intelligent control system combined with traditional desk design, to meet the needs of school-age children grow up healthy desk in Lift height, adjust the angle, visual health, proper posture, environmental security, etc.Built-in intelligent processing system and interface operating system to achieve intelligent desk adjusted to meet the needs of healthy growth of children, to prevent the occurrence of myopia, kyphosis, curvature of the spine and other diseases.providing a more optimal learning environment.Finally, combining theoretical research and design practice to make the new smart desk physical and conceptual design in accordance with the summary of the optimal size of the reference value and technology in the shape, function, color and other aspects. In this way ,we can expand the continuity of children’s intelligence desk use.
Keywords: Children;Healthy growth;Intelligence;Desk
目 录
1 引 言
1.1 选题背景及实际意义
1.2 国内外发展历程
1.3 本论文研究目标
2 系统设计方案
2.1 主要元器件选择
2.1.1 主控芯片选择
2.1.2 显示方案选择
2.1.3 按键模块方案选择
2.1.4光照强度检测模块方案选择
2.2 整体设计方案
3 硬件设计
3.1 主控电路模块
3.2 光敏电阻检测模块电路
3.3 HC-SR04超声波避障模块电路
3.4 ULN2003步进电机模块
3.5 LCD1602显示模块电路
3.6 语音播报模块(TTS)
3.7 独立按键电路模块
3.8 蓝牙(ECB02)
4 系统程序设计
4.1 编程软件介绍
4.2 系统主流程设计
4.3 独立按键
4.4 超声波检测模块子流程
4.5 步进电机子流程
4.6 LCD1602液晶显示子流程
4.7 A/D模数转换子流程
4.8 蓝牙模块子流程
5 仿真与调试过程
5.1 整体仿真调试图
5.2 上电运行仿真测试
5.3 超声波测距仿真测试
5.4 光照强度仿真测试
5.4 书桌高度调整仿真测试
6 实物测试过程
6.1 整体实物调试图
6.2 上电运行实物测试
6.3 超声波测距实物测试
6.4 光照强度实物测试
6.4 书桌高度调整实物测试
6 结论
参考文献
致 谢
附录
附录一: 原理图
附录二:PCB
附录三:主程序
购买后可查看具体内容!
答辩PPT
下图为答辩PPT整体框架模板,基本上所有项目的答辩PPT格式都如下所示,但由于部分院校要求不一致,可能有一小部分格式有所变动。

购买后可查看具体内容!