项目编号:mcuclub-jj-052
51单片机实物设计简介:
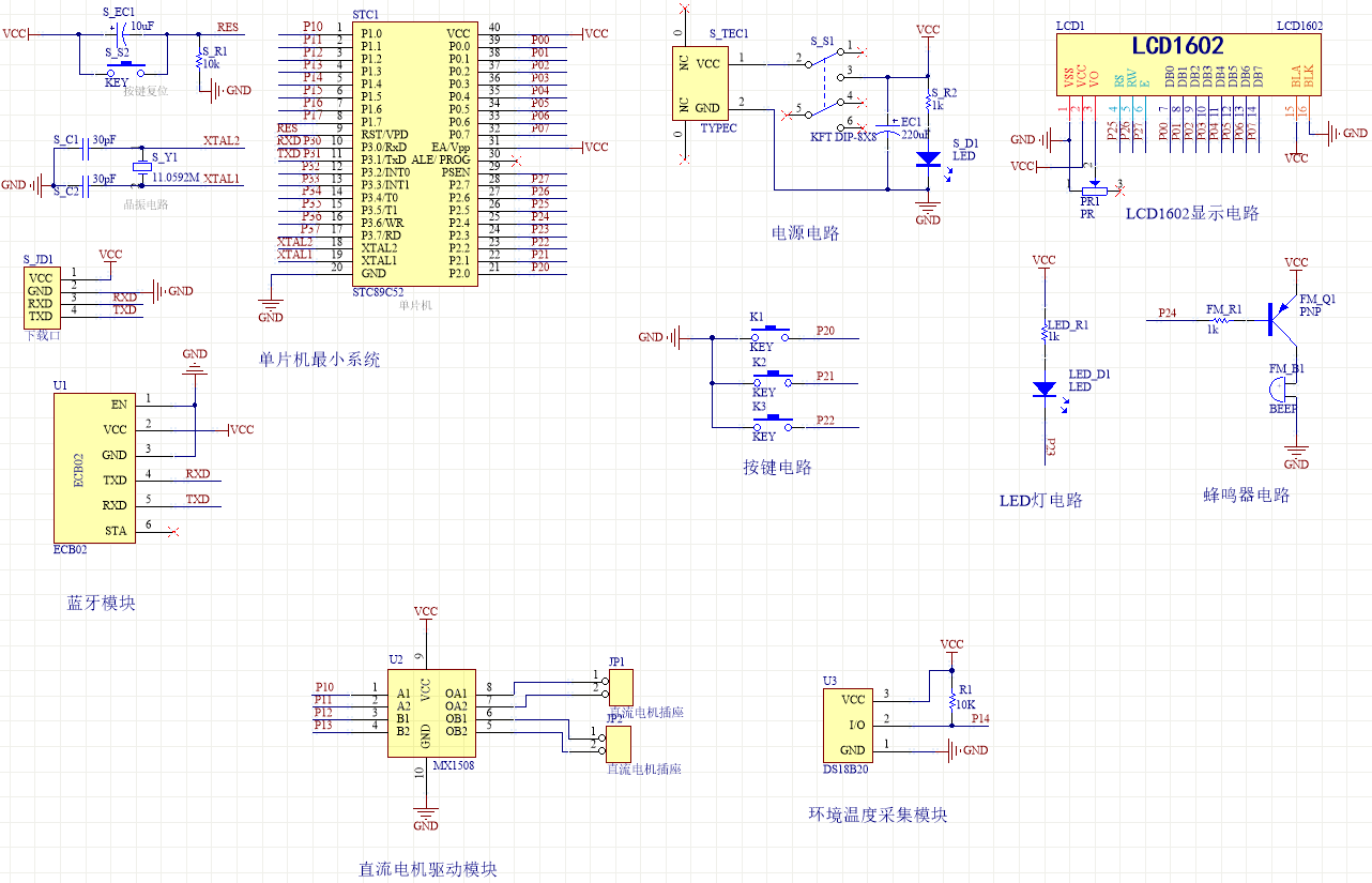
单片机类型:STC89C52
具体功能:
1、通过DS18B20检测温度值,当温度大于设置最小值,启动两个风扇低速转动,当温度大于设置最大值,启动两个风扇高速转动,当温度大于设置危险温度,进行声光报警
2、通过按键可设置温度最大值、最小值、危险值、手动控制风扇、切换模式
3、通过显示屏显示温度值、风扇状态
扩展功能:通过蓝牙模块将测量数据发送到手机端,并可以控制风扇、切换模式
实物演示视频:
打开视频声音方法:鼠标放在视频中,点击右下角小喇叭图形即可;视频放大后不清晰,可将鼠标放在视频上,点击“进入哔哩哔哩,观看更高清”
仿真演示视频:
打开视频声音方法:鼠标放在视频中,点击右下角小喇叭图形即可;视频放大后不清晰,可将鼠标放在视频上,点击“进入哔哩哔哩,观看更高清”
电子版资料介绍视频:
打开视频声音方法:鼠标放在视频中,点击右下角小喇叭图形即可;视频放大后不清晰,可将鼠标放在视频上,点击“进入哔哩哔哩,观看更高清”
电子版实物资料预览

实物图
底板:底板在嘉立创进行打板,为绿色PCB板,两层板,厚度1.2,上下覆铜接地。元器件基本上为插针式,个别降压芯片会使用贴片式。
供电接口:TYPE-C

电子版仿真资料预览

仿真图
仿真软件版本:proteus8.17 (本站提供该软件免费下载链接)
电路连线方式:网络标号连线方式
注意:部分实物元器件仿真中没有,仿真中会用其他工作原理相似的元件代替,这样可能导致实物程序和仿真程序不一样

原理图
软件版本:AD2013 (本站提供该软件免费下载链接)
电路连线方式:网络标号连线方式
注意:原理图只是画出了模块的引脚图,而并不是模块的内部结构原理图

PCB图
软件版本:AD2013 (本站提供该软件免费下载链接)
PCB图是由原理图导出,封装很大一部分都是作者自己绘制,不提供封装库,只提供连接好的源文件,可以直接在嘉立创进行打板。两层板,上下覆铜接地。
注意:PCB图中间有一个项目编号,隐藏在单片机底座下,插入单片机后不会看到。如果想截没有项目编号的PCB图,可在PCB源文件中点击删除。另外,如果想在实物PCB板上加自己的信息(比如日期、学号、姓名等),可联系客服。

系统框图
绘制软件:VISIO (本站提供该软件免费下载链接)

软件设计流程
绘制软件:VISIO (本站提供该软件免费下载链接)

开题报告
下图为开题报告整体框架模板,基本上所有项目的开题报告格式都如下所示,但由于部分院校要求不一致,可能有一小部分格式有所变动。

购买后可查看具体内容!
设计说明书
总字数:10000+
摘 要
笔记本电脑,便于携带,体积小,而且它的功能满足大多数人的需要,随着科学技术的近步带来的成本下降,笔记本的价格也为大多数人所接受。随着使用笔记本人数的增加,笔记本的各种问题也暴露出来,除了性价比之外,最关心的莫过于散热。笔记本在性能与便携性对抗中,散热成为最关键的因素,笔记本散热一直是笔记本核心技术中的瓶颈。有时笔记本电脑会意外的死机,一般就是系统温度过高导致。为了解决这个问题,人们设计了散热底座,可以使笔记本产生的热量尽快的扩散到电脑外部,不影响笔记本的使用功能,不会使电脑的线路出现腐蚀现象,保证笔记本电脑的正常工作。好的底座可以很大的延长笔记本电脑使用寿命。本设计针对散热问题做了深入的探讨,并设计出一套基于单片机控制的智能散热底座,综合了成本和性能等相关因素,采用了Atmel公司的AT89S52为核心搭建了该系统。在本着成本控制和推向市场的前提下,文中的电路简约而易于批量生产,在完成散热功能和最少成本的前提下达到了节能和智能。
Abstract:Notebook computer is portable and small, and its functions could meet the needs of the majority, with the developing of science and technology, the cost decline, and the price of the laptop base to be acceptable to most people. But with the increase in the number of using the laptop people, they exposed various problems, in addition to cost, people always concerned about dissipating heat extremely. In the confrontation of the laptop’s performance and portability, the most critical factor is dissipating heat, and laptop’s dissipating heat has been the bottleneck of the core technology. Sometimes it end up unexpected, it is always because of that the system temperature is too high. To solve this problem, people have designed heat dissipation base, the heat can remove from the laptop to the outside as quickly as possible, it does not affect the use of laptop, and its electronic line will not be eroded, to ensure the normal operation of laptop. A good base could extend the life of laptop.This design makes an in-depth discussion about heat dissipation, and design a microcontroller-based intelligent control of cooling base, synthesize cost and performance and so on, using the core AT89S52 Atmel Corporation built the system. Under the premise of cost and market, the circuit in this design is simple and easy-to-volume production, it can be intelligent and energy-saving under the premise of heat dissipation and minimum cost.
Keywords: cooling base; micro control unit; intelligent control
目 录
1 引 言
1.1 选题背景及实际意义
1.2 国内外发展历程
1.3 本论文研究目标
2 系统设计方案
2.1 主要元器件选择
2.1.1 主控芯片选择
2.1.2 显示方案选择
2.1.3 按键模块方案选择
2.1.4温度检测模块方案选择
2.2 整体设计方案
3 硬件设计
3.1 主控电路模块
3.2 DS18B20模块电路
3.3直流电机MX1508S驱动模块
3.4 声光报警模块
3.5 LCD1602显示模块电路
3.6 独立按键电路模块
3.7蓝牙(ECB02)
4 系统程序设计
4.1 编程软件介绍
4.2 系统主流程设计
4.3 独立按键
4.4 直流电机-MX1508驱动模块子流程
4.5 温度检测模块子流程
4.6 LCD1602液晶显示子流程
4.7 蓝牙模块子流程
5 仿真与调试过程
5.1 整体仿真调试图
5.2 上电运行仿真测试
5.3 温度仿真测试
5.4 蓝牙仿真测试
6 实物测试过程
6.1 整体实物调试图
6.2 上电运行实物测试
6.3 温度实物测试
6.4 蓝牙实物测试
6 结论
参考文献
致 谢
附录
附录一: 原理图
附录二:PCB
附录三:主程序
购买后可查看具体内容!
答辩PPT
下图为答辩PPT整体框架模板,基本上所有项目的答辩PPT格式都如下所示,但由于部分院校要求不一致,可能有一小部分格式有所变动。

购买后可查看具体内容!