项目编号:mcuclub-jj-053
51单片机实物设计简介:
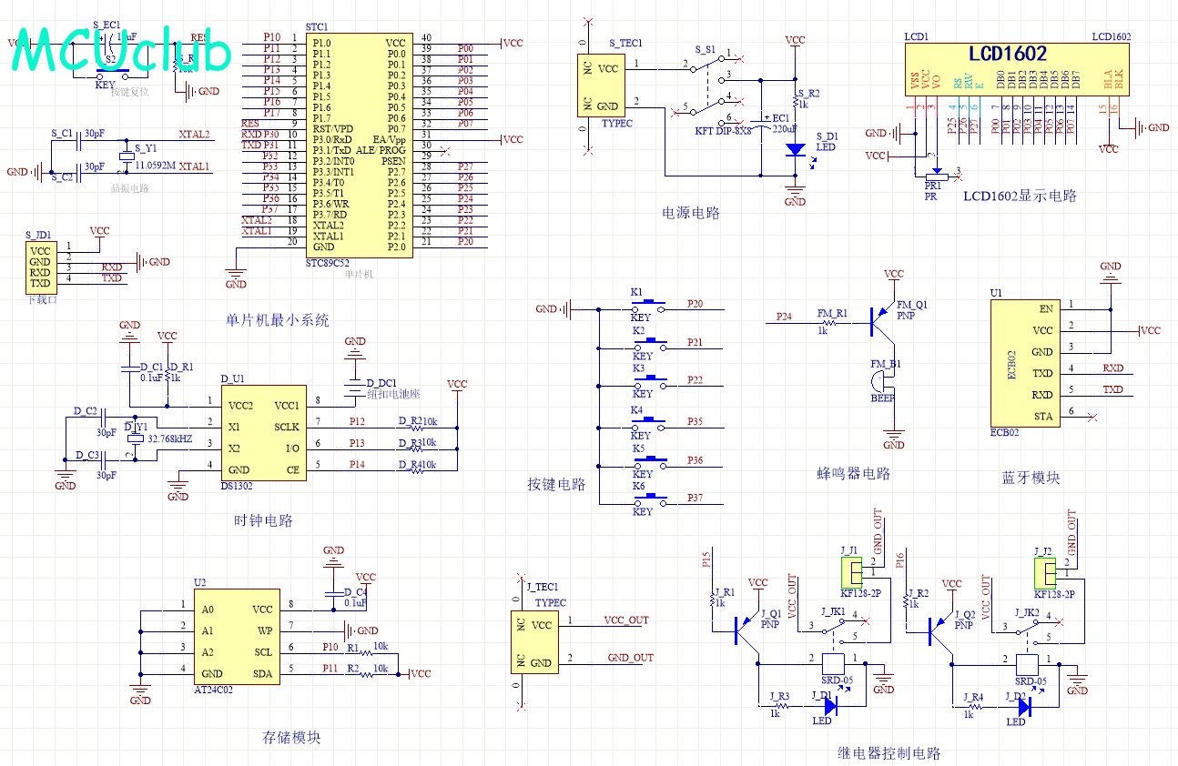
单片机类型:STC89C52
具体功能:
1、通过DS1302获取时间
2、通过AT24C02存储设定的投喂时间
3、通过按键可修正实时时间、添加或删除投喂时间、查看投喂时间
4、当投喂时间到达时,蜂鸣器报警提醒(2s),并开启两个继电器(喂食、喂水)
5、通过显示屏显示数据
拓展功能:通过蓝牙模块手机端可分别控制两个继电器及蜂鸣器报警
实物演示视频:
打开视频声音方法:鼠标放在视频中,点击右下角小喇叭图形即可;视频放大后不清晰,可将鼠标放在视频上,点击“进入哔哩哔哩,观看更高清”
仿真演示视频:
打开视频声音方法:鼠标放在视频中,点击右下角小喇叭图形即可;视频放大后不清晰,可将鼠标放在视频上,点击“进入哔哩哔哩,观看更高清”
电子版资料介绍视频:
打开视频声音方法:鼠标放在视频中,点击右下角小喇叭图形即可;视频放大后不清晰,可将鼠标放在视频上,点击“进入哔哩哔哩,观看更高清”
电子版实物资料预览

实物图
底板:底板在嘉立创进行打板,为绿色PCB板,两层板,厚度1.2,上下覆铜接地。元器件基本上为插针式,个别降压芯片会使用贴片式。
供电接口:TYPE-C

电子版仿真资料预览

仿真图
仿真软件版本:proteus8.17 (本站提供该软件免费下载链接)
电路连线方式:网络标号连线方式
注意:部分实物元器件仿真中没有,仿真中会用其他工作原理相似的元件代替,这样可能导致实物程序和仿真程序不一样

原理图
软件版本:AD2013 (本站提供该软件免费下载链接)
电路连线方式:网络标号连线方式
注意:原理图只是画出了模块的引脚图,而并不是模块的内部结构原理图

PCB图
软件版本:AD2013 (本站提供该软件免费下载链接)
PCB图是由原理图导出,封装很大一部分都是作者自己绘制,不提供封装库,只提供连接好的源文件,可以直接在嘉立创进行打板。两层板,上下覆铜接地。
注意:PCB图中间有一个项目编号,隐藏在单片机底座下,插入单片机后不会看到。如果想截没有项目编号的PCB图,可在PCB源文件中点击删除。另外,如果想在实物PCB板上加自己的信息(比如日期、学号、姓名等),可联系客服。

系统框图
绘制软件:VISIO (本站提供该软件免费下载链接)

软件设计流程
绘制软件:VISIO (本站提供该软件免费下载链接)

开题报告
下图为开题报告整体框架模板,基本上所有项目的开题报告格式都如下所示,但由于部分院校要求不一致,可能有一小部分格式有所变动。

购买后可查看具体内容!
设计说明书
总字数:15000+
摘 要
本设计所研究的是实现一个宠物自动喂食器,即先将宠物饲料放入其中,通过设定五个喂食时间点,当到达这一时间点后,系统发出喂食信号吸引宠物,自动进行喂食。本设计主要研究如何设定五个时间点并发出喂食信号。宠物喂食器系统主要包括单片机控制、自动开关和蜂鸣器提示、倒计时间设定系统。喂食器的喂食过程,通过键盘设定五个倒计时间,当依次到达这五个时间时,发光二极管发光,蜂鸣器发出响声,吸引宠物过来进食并自动投放食物。本设计解决了工作时或节假日时由于主人不在不能对宠物进行喂食,避免了宠物由于饮食不正常所产生的问题。在整个系统中,利用单片机对各个系统进行控制。 倒计时系统时间通过六位七段数码管显示出来。利用键盘设定五个倒计时间,单片机不停的读取时间,并判断是否到达喂食时间。开关系统电阻和发光二极管表示 ,发光二级管收到低电平时导通表示开关打开投放喂食。同时接有蜂鸣器,当到达喂食时间后蜂鸣器发出响声吸引宠物进行喂食。
Abstract:The study design is to achieve an automatic pet feeder, pet feed into which will set the five fed point, when you reach this point in time, automatically feeding. The main point of how to set the time within the pet food put out. Pet feeder system includes MCU control, automatic switch and music alert system, the remaining time setting system. Feeder feeding process, the five remaining time set by the keyboard, when the order reaches the five time, while the timer chip to send a signal relay and music, music playback chip, a piece of music attracted the pet, the relay switch is closed So that a red light emitting diode, said switch delivery of food. This design solves the holidays when work or not is not the owner of the pet to feed, to avoid the pet food is not normal because the problems arising.Throughout the system, the use of single chip control system of each. Countdown to the system time by six out of seven segment digital display. Using the keyboard to set the five remaining time, microcontroller reads the stop time and to determine whether the feeding time arrives. Switching system by the relay and the light-emitting diode, said switch is closed when the relay received high light-emitting diode, said switch is running feeding. Tip has a music system, when the arrival time after feeding a piece of music tips music playback chip to feed pets.
Keywords: intelligent; automatic feeding; MCU
目 录
1 引 言
1.1 选题背景及实际意义
1.2 国内外发展历程
1.3 本论文研究目标
2 系统设计方案
2.1 主要元器件选择
2.1.1 主控芯片选择
2.1.2 显示方案选择
2.1.3 按键模块方案选择
2.2 整体设计方案
3 硬件设计
3.1 主控电路模块
3.2 继电器模块
3.3AT24C02存储模块
3.4 蜂鸣器报警模块
3.5 LCD1602显示模块电路
3.6 独立按键电路模块
3.7 时钟芯片(DS1302)
3.8蓝牙(ECB02)
4 系统程序设计
4.1 编程软件介绍
4.2 系统主流程设计
4.3 独立按键
4.4 存储模块子流程
4.5 LCD1602液晶显示子流程
4.6 时钟模块子流程
4.7 蓝牙模块子流程
5 仿真与调试过程
5.1 整体仿真调试图
5.2 上电运行仿真测试
5.3 定时投喂仿真测试
5.4 蓝牙仿真测试
6 实物测试过程
6.1 整体实物调试图
6.2 上电运行实物测试
6.3 定时投喂实物测试
6.4 蓝牙实物测试
7 结论
参考文献
致 谢
附录
附录一: 原理图
附录二:PCB
附录三:主程序
购买后可查看具体内容!
答辩PPT
下图为答辩PPT整体框架模板,基本上所有项目的答辩PPT格式都如下所示,但由于部分院校要求不一致,可能有一小部分格式有所变动。

购买后可查看具体内容!