项目编号:mcuclub-jj-054
51单片机实物设计简介:
单片机类型:STC89C52
具体功能:
1、豆浆机工作流程:加热——粉碎1(慢速)——加热——粉碎2(快速)——加热——完成(蜂鸣器报警3次)
2、通过防水式DS18B20可实时测量豆浆温度
3、通过按键可设置加热、粉碎1、粉碎2时间,启停豆浆机,直接下一步
4、通过显示屏显示数据
拓展功能:通过蓝牙模块将测量数据发送到手机端,并可以控制豆浆机启停,直接下一步
实物演示视频:
打开视频声音方法:鼠标放在视频中,点击右下角小喇叭图形即可;视频放大后不清晰,可将鼠标放在视频上,点击“进入哔哩哔哩,观看更高清”
仿真演示视频:
打开视频声音方法:鼠标放在视频中,点击右下角小喇叭图形即可;视频放大后不清晰,可将鼠标放在视频上,点击“进入哔哩哔哩,观看更高清”
电子版资料介绍视频:
打开视频声音方法:鼠标放在视频中,点击右下角小喇叭图形即可;视频放大后不清晰,可将鼠标放在视频上,点击“进入哔哩哔哩,观看更高清”
电子版实物资料预览

实物图
底板:底板在嘉立创进行打板,为绿色PCB板,两层板,厚度1.2,上下覆铜接地。元器件基本上为插针式,个别降压芯片会使用贴片式。
供电接口:TYPE-C

电子版仿真资料预览

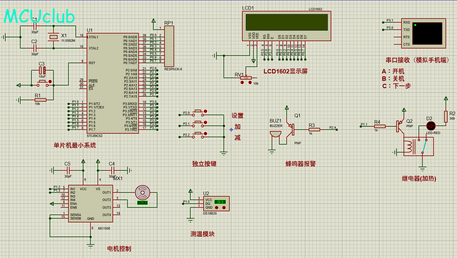
仿真图
仿真软件版本:proteus8.17 (本站提供该软件免费下载链接)
电路连线方式:网络标号连线方式
注意:部分实物元器件仿真中没有,仿真中会用其他工作原理相似的元件代替,这样可能导致实物程序和仿真程序不一样

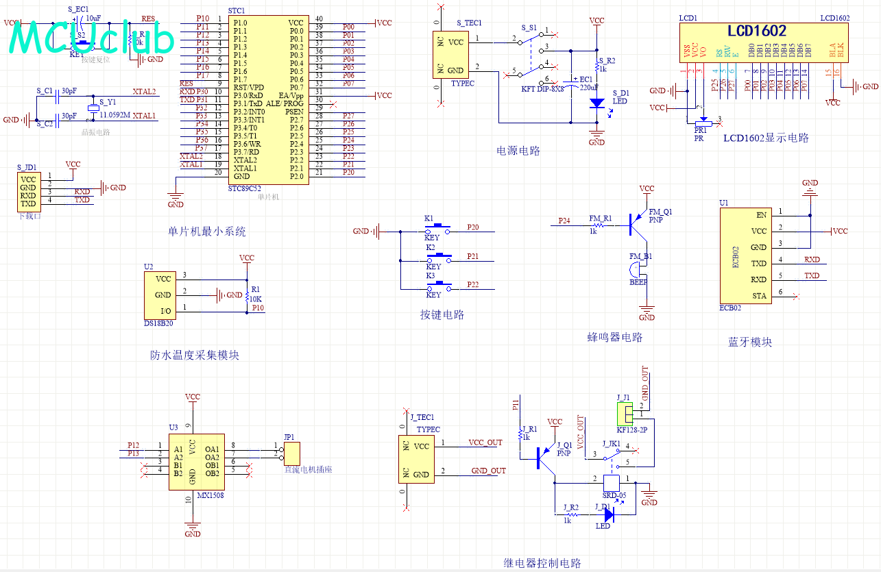
原理图
软件版本:AD2013 (本站提供该软件免费下载链接)
电路连线方式:网络标号连线方式
注意:原理图只是画出了模块的引脚图,而并不是模块的内部结构原理图

PCB图
软件版本:AD2013 (本站提供该软件免费下载链接)
PCB图是由原理图导出,封装很大一部分都是作者自己绘制,不提供封装库,只提供连接好的源文件,可以直接在嘉立创进行打板。两层板,上下覆铜接地。
注意:PCB图中间有一个项目编号,隐藏在单片机底座下,插入单片机后不会看到。如果想截没有项目编号的PCB图,可在PCB源文件中点击删除。另外,如果想在实物PCB板上加自己的信息(比如日期、学号、姓名等),可联系客服。

系统框图
绘制软件:VISIO (本站提供该软件免费下载链接)

软件设计流程
绘制软件:VISIO (本站提供该软件免费下载链接)

开题报告
下图为开题报告整体框架模板,基本上所有项目的开题报告格式都如下所示,但由于部分院校要求不一致,可能有一小部分格式有所变动。
 
 
 
购买后可查看具体内容!
设计说明书
总字数:15000+
摘 要
豆浆是我国人民喜爱的饮品。传统豆浆的制作方法是先将黄豆用水浸泡变软,然后用石磨磨浆、过滤,再把过滤好的浆煮熟即可做好了。因为豆浆是我们传统的饮品,我们要将它继承下去,但现代生活的我们不可能都会自己用石磨去磨豆浆,那么如何在这个快节奏的电气时代不失去传统饮食呢,那就是豆浆机的诞生。传统的豆浆机是先加热再打磨,且打磨与加热不能同时进行,这样会花费很长的时间。最近在市场上发现一种快速高效的豆浆机,做好一杯豆浆只需3分钟左右,但当你品尝这杯豆浆时你会有股糊的味道。那么有没有一台豆浆机能够既省时,且做出的豆浆又美味呢,在目前市场上还没发现。所以我本着继承传统豆浆的口味,又要符合现代生活快节奏的目的,设计一款既高效又美味的豆浆机。本设计是在传统豆浆机基础上的改进,主要改进措施是在打浆的同时继续加热,并且在开始加热时用大功率加热,加热时还会主动开启消泡装置,这三点可以节省大量时间,整个过程在十分钟左右;同时在加热的过程中会最终将大的加热功率转换为小功率进行文火加热,以保证豆浆的美味。最后强调的是这个系统的控制核心是单片机。
Abstract:Soybean Milk is our country people’s favorite drink. The traditional production method is to Soybean Milk soybeans soaked in water become soft, and then use the stone grinding, filtering, and the filtering the slurry can be cooked well.Because Soybean Milk is our traditional drinks, we will continue, but modern life we may not have their own stone to grind Soybean Milk, how the age of electricity in this fast-paced without losing the traditional diet, that is Soybean Milk machine was born.Soybean Milk machine is first heated and then the traditional grinding, and polishing simultaneously with the heating can not, it would take a long time.A Soybean Milk machine rapidly and efficiently found recently in the market, make a cup of Soybean Milk only about 3 minutes, but when you taste this cup Soybean Milk you will share the flavor of paste.Is there a Soybean Milk machine can save time, and make Soybean Milk and delicious, in the current market haven’t found. So I in the inheritance of the traditional Soybean Milk taste, but also accord with the fast pace of modern life, to design an efficient and delicious Soybean Milk machine.The design is improved in the traditional Soybean Milk machine, the main measures is to continue heating in beating at the same time, and with the large power heating at the beginning of heating, heating will take the initiative to open a defoaming device, these three points can save a lot of time, the whole process in ten minutes left and right; at the same time will finally be a heating power high conversion for small power heating in the heating process, to ensure Soybean Milk delicious. Finally, the control core of this system is MCU.
Keywords: Soybean Milk machine, single chip, time-saving
目 录
1 引 言
1.1 选题背景及实际意义
1.2 国内外发展历程
1.3 本论文研究目标
2 系统设计方案
2.1 主要元器件选择
2.1.1 主控芯片选择
2.1.2 显示方案选择
2.1.3 按键模块方案选择
2.2 整体设计方案
3 硬件设计
3.1 主控电路模块
3.2 继电器模块
3.3MX1508驱动模块
3.4 防水DS18B20温度检测模块电路
3.5 LCD1602显示模块电路
3.6 独立按键电路模块
3.7 声光报警模块
3.8蓝牙(ECB02)
4 系统程序设计
4.1 编程软件介绍
4.2 系统主流程设计
4.3 独立按键
4.4 直流电机-MX1508驱动模块子流程
4.5 LCD1602液晶显示子流程
4.6 蓝牙模块子流程
5 仿真与调试过程
5.1 整体仿真调试图
5.2 上电运行仿真测试
5.3 加热仿真测试
5.4研磨仿真测试
5.5 蓝牙仿真测试
6 实物测试过程
6.1 整体实物调试图
6.2 上电运行实物测试
6.3 加热实物测试
6.4研磨实物测试
6.6 蓝牙实物测试
7 结论
参考文献
致 谢
附录
附录一: 原理图
附录二:PCB
附录三:主程序
购买后可查看具体内容!
答辩PPT
下图为答辩PPT整体框架模板,基本上所有项目的答辩PPT格式都如下所示,但由于部分院校要求不一致,可能有一小部分格式有所变动。
 
 
 
 
 
 
 
 
 
购买后可查看具体内容!