项目编号:hz-0192
51单片机设计简介:
单片机类型:STC12C5A60S2
1、通过防水式DS18B20测量水杯中水温,当温度比预设温度高2℃时,进行制冷,直到达到预设温度时停止;当温度比预设温度低2℃时,进行加热,直到达到预设温度时停止,可通过语音识别模块更改预设温度
2、通过TDS检测水杯中的可溶性电解质容量,当大于设置最大值时,语音提醒“水质过高,请及时更换”,可通过语音识别模块更改最大值
3、通过液位检测模块检测杯内水的剩余量,当液位值低于20%时,语音播报“水位过低,请及时加水”,当液位值为0时,不进行加热和制冷,并能计算总的饮水量
4、通过语音识别模块设定定时多长时间提醒喝水一次,当时间到后,语音提醒喝水
5、通过舵机可控制杯盖打开和关闭,当打开杯盖时,不进行加热和制冷,可语音控制杯盖打开关闭
6、通过语音识别模块,可语音播报当前水温、水质、水位、总饮水量,以及可通过语音唤醒回复知道水杯位置
7、通过LCD1602显示屏显示数据
实物演示视频:
打开视频声音方法:鼠标放在视频中,点击右下角小喇叭图形即可;视频放大后不清晰,可将鼠标放在视频上,点击“进入哔哩哔哩,观看更高清”
仿真演示视频:
打开视频声音方法:鼠标放在视频中,点击右下角小喇叭图形即可;视频放大后不清晰,可将鼠标放在视频上,点击“进入哔哩哔哩,观看更高清”
电子版资料介绍视频:
打开视频声音方法:鼠标放在视频中,点击右下角小喇叭图形即可;视频放大后不清晰,可将鼠标放在视频上,点击“进入哔哩哔哩,观看更高清”
电子版实物资料预览

实物图
底板:底板在嘉立创进行打板,为绿色PCB板,两层板,厚度1.2,上下覆铜接地。元器件基本上为插针式,个别降压芯片会使用贴片式。
供电接口:TYPE-C

电子版仿真资料预览

仿真图
仿真软件版本:proteus8.17 (本站提供该软件免费下载链接)
电路连线方式:网络标号连线方式
注意:部分实物元器件仿真中没有,仿真中会用其他工作原理相似的元件代替,这样可能导致实物程序和仿真程序不一样

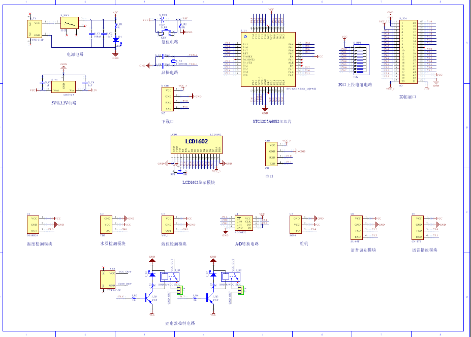
原理图
软件版本:AD2013 (本站提供该软件免费下载链接)
电路连线方式:网络标号连线方式
注意:原理图只是画出了模块的引脚图,而并不是模块的内部结构原理图

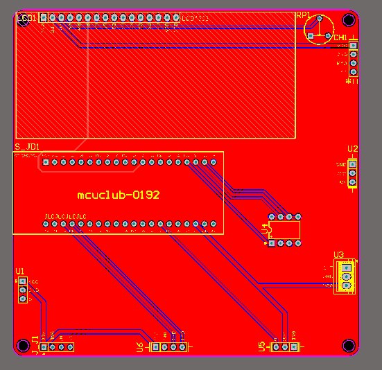
PCB图
软件版本:AD2013 (本站提供该软件免费下载链接)
PCB图是由原理图导出,封装很大一部分都是作者自己绘制,不提供封装库,只提供连接好的源文件,可以直接在嘉立创进行打板。两层板,上下覆铜接地。
注意:PCB图中间有一个项目编号,隐藏在单片机底座下,插入单片机后不会看到。如果想截没有项目编号的PCB图,可在PCB源文件中点击删除。另外,如果想在实物PCB板上加自己的信息(比如日期、学号、姓名等),可联系客服。

系统框图
绘制软件:VISIO (本站提供该软件免费下载链接)

软件设计流程
绘制软件:VISIO (本站提供该软件免费下载链接)
