项目编号:hz-0193
STM32单片机设计简介:
单片机类型:STM32F103C8T6
1、通过超声波模块检测前方是否有障碍物,如果有,则蜂鸣器报警提醒
2、通过液体检测模块检测前方是否有水坑,如果有,则蜂鸣器报警提醒
3、通过MPU6050检测老人是否跌倒,如果跌倒,在10s内老人自己起来,则不向路人呼救,如果超过10s,则通过语音播报模块向路人呼救“我起不来了,请帮我一下”,如果超过20s还没起来,则通过4G模块,向家人发送经纬度信息呼救
4、通过GPS实时定位盲人位置
5、通过DS1302时钟获取时间,并支持整点报时功能,也可通过按键启动播报当前时间,通过可通过按键修正时间,在按键修正时,通过语音提示
6、通过光照检测模块检测光照值,光照过低时,自动打开警示灯,并语音提醒“当前光线较暗,已为您打开警示灯”
7、家人可发送短信“P”,获取盲人经纬度信息
8、通过按键可一键向家人求救
实物演示视频:
打开视频声音方法:鼠标放在视频中,点击右下角小喇叭图形即可;视频放大后不清晰,可将鼠标放在视频上,点击“进入哔哩哔哩,观看更高清”
仿真演示视频:
打开视频声音方法:鼠标放在视频中,点击右下角小喇叭图形即可;视频放大后不清晰,可将鼠标放在视频上,点击“进入哔哩哔哩,观看更高清”
电子版资料介绍视频:
打开视频声音方法:鼠标放在视频中,点击右下角小喇叭图形即可;视频放大后不清晰,可将鼠标放在视频上,点击“进入哔哩哔哩,观看更高清”
电子版实物资料预览

实物图
底板:底板在嘉立创进行打板,为绿色PCB板,两层板,厚度1.2,上下覆铜接地。元器件基本上为插针式,个别降压芯片会使用贴片式。
供电接口:TYPE-C

电子版仿真资料预览

仿真图
仿真软件版本:proteus8.17 (本站提供该软件免费下载链接)
电路连线方式:网络标号连线方式
注意:部分实物元器件仿真中没有,仿真中会用其他工作原理相似的元件代替,这样可能导致实物程序和仿真程序不一样

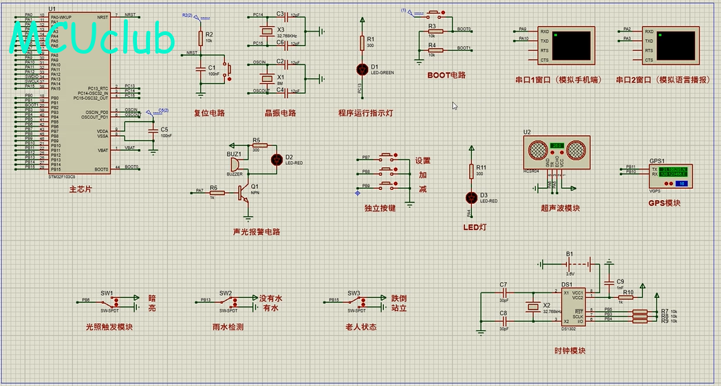
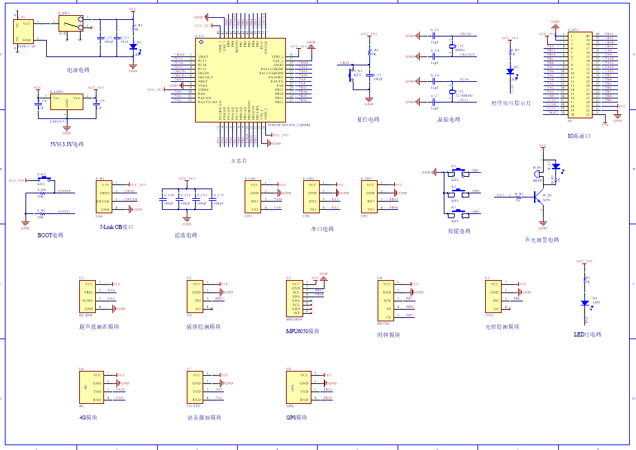
原理图
软件版本:AD2013 (本站提供该软件免费下载链接)
电路连线方式:网络标号连线方式
注意:原理图只是画出了模块的引脚图,而并不是模块的内部结构原理图

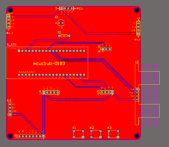
PCB图
软件版本:AD2013 (本站提供该软件免费下载链接)
PCB图是由原理图导出,封装很大一部分都是作者自己绘制,不提供封装库,只提供连接好的源文件,可以直接在嘉立创进行打板。两层板,上下覆铜接地。
注意:PCB图中间有一个项目编号,隐藏在单片机底座下,插入单片机后不会看到。如果想截没有项目编号的PCB图,可在PCB源文件中点击删除。另外,如果想在实物PCB板上加自己的信息(比如日期、学号、姓名等),可联系客服。

系统框图
绘制软件:VISIO (本站提供该软件免费下载链接)

软件设计流程
绘制软件:VISIO (本站提供该软件免费下载链接)
