项目编号:mcuclub-hj-005-4
STM32单片机实物设计简介:
单片机类型:STM32F103C8T6
具体功能:
1、通过MQ-7检测CO值,超过设置最大值进行声光报警,并开启风扇和净化器
2、通过按键设置上限值,可以手动控制风扇和净化器、切换模式
3、通过显示屏显示数据
扩展功能:通过蓝牙模块将测量数据发送到手机端,并可以控制风扇和净化器、切换模式
实物演示视频:
打开视频声音方法:鼠标放在视频中,点击右下角小喇叭图形即可;视频放大后不清晰,可将鼠标放在视频上,点击“进入哔哩哔哩,观看更高清”
电子版资料介绍视频:
打开视频声音方法:鼠标放在视频中,点击右下角小喇叭图形即可;视频放大后不清晰,可将鼠标放在视频上,点击“进入哔哩哔哩,观看更高清”
电子版实物资料预览

实物图
底板:底板在嘉立创进行打板,为绿色PCB板,两层板,厚度1.2,上下覆铜接地。元器件基本上为插针式,个别降压芯片会使用贴片式。
供电接口:TYPE-C

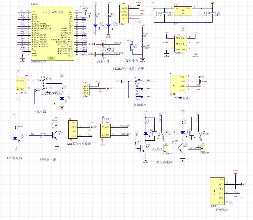
原理图
软件版本:AD2013 (本站提供该软件免费下载链接)
电路连线方式:网络标号连线方式
注意:原理图只是画出了模块的引脚图,而并不是模块的内部结构原理图

PCB图
软件版本:AD2013 (本站提供该软件免费下载链接)
PCB图是由原理图导出,封装很大一部分都是作者自己绘制,不提供封装库,只提供连接好的源文件,可以直接在嘉立创进行打板。两层板,上下覆铜接地。
注意:PCB图中间有一个项目编号,隐藏在单片机底座下,插入单片机后不会看到。如果想截没有项目编号的PCB图,可在PCB源文件中点击删除。另外,如果想在实物PCB板上加自己的信息(比如日期、学号、姓名等),可联系客服。

系统框图
绘制软件:VISIO (本站提供该软件免费下载链接)

软件设计流程
绘制软件:VISIO (本站提供该软件免费下载链接)

开题报告
下图为开题报告整体框架模板,基本上所有项目的开题报告格式都如下所示,但由于部分院校要求不一致,可能有一小部分格式有所变动。

购买后可查看具体内容!
设计说明书
总字数:14000+
摘 要
随着人们生活水平的提高,当前用户中,大多使用煤气作为燃料,而使用煤气作为燃料,由于煤气泄漏,产生大量的CO,使得很多用户造成煤气中毒,给人们的生命和财产安全带来巨大的损失。此次设计为了解救这个问题,此次设计一款CO检测系统,该系统分为软件设计和硬件设计,硬件设计包括:MQ-7检测环境中的CO浓度,OLED将检测的数据进行显示,当检测到气体的浓度异常时,进行声光报警,并控制风扇和净化器的工作,使得空气中的CO浓度环境处于正常的范围,蓝牙监测模块,将监测的数据传输到用户手机上,用户也可以通过手机远程控制通风或者净化器的工作,及其控制模式的切换;软件设计,此次设计采用Kil5作为此次设计的程序编程软件;通过软件和硬件配合使用,经过调试,此次设计可以准确检测环境中CO值,并及时控制外设进行处理,使得这些参数处于正常的范围之内,此外,此次设计还增加了远程监测和控制系统,用户可以远程接收监测的设计和远程对其进行控制;此次设计可以解决当前用户由于不及时了解当前环境中的空气参数进行实时监测,导致人们的生命安全和财产安全受到损失。
关键词:CO监测;声光报警;通风;净化器;蓝牙
Abstract
With the improvement of people’s living standards, most of the current users use gas as fuel, and the use of gas as fuel, due to gas leakage, produce a large number of CO, so that many users cause gas poisoning, to people’s lives and property safety brought huge losses. In order to solve this problem, this design designs a CO detection system, which is divided into software design and hardware design. The hardware design includes: Mq-7 detection of CO concentration in the environment, LCD1602 will be detected data display, when detected abnormal gas concentration, sound and light alarm, and control the fan and purifier work, so that the CO concentration in the air environment is in the normal range, Bluetooth monitoring module, the monitoring data will be transmitted to the user’s mobile phone, Users can also remotely control the work of ventilation or purifier and switch control modes through mobile phones. Software design, this design uses Kil5 as the programming software of this design; Through software and hardware, after debugging, this design can accurately detect CO value in the environment, and timely control peripherals for processing, make these parameters in the normal range, in addition, this design also increased the remote monitoring and control system, users can remote receive monitoring design and remote to control; The design can solve the current users because they do not timely understand the air parameters in the current environment for real-time monitoring, resulting in the loss of life and property safety.
Key words: CO monitoring; Audible and visual alarm; Ventilation; Purifier. bluetooth
目录
摘要
Abstract
第一章 绪论
1.1 选题背景及实际意义
1.2 国内外研究现状
1.3本论文研究目标与框架
第二章 系统设计方案
2.1整体设计方案
2.2主要元器件选择
2.2.1主控芯片选择
2.2.2显示方案选择
2.2.3 CO监测模块方案选择
第三章硬件设计
3.2 CO检测模块电路
3.3报警模块电路
3.4按键模块电路
3.5继电器控制电路
3.7显示模块电路
3.6蓝牙模块电路
第四章软件设计
4.1 编程软件介绍
4.2 系统主流程设计
4.3 独立按键
4.4 蓝牙模块子流程
第五章实物测试
5.1 实物总体设计
5.2 CO检测实物测试
5.3 调整CO上限值实物测试
5.4 蓝牙远程测控CO实物测试
第六章结论
参考文献
致谢
附录
附录1:原理图
附录2:PCB
附录2:程序
购买后可查看具体内容!
答辩PPT
下图为答辩PPT整体框架模板,基本上所有项目的答辩PPT格式都如下所示,但由于部分院校要求不一致,可能有一小部分格式有所变动。

购买后可查看具体内容!