项目编号:mcuclub-hj-011
STM32单片机实物设计简介:
单片机类型:STM32F103C8T6
具体功能:
1、通过土壤湿度传感器测量土壤湿度,当湿度值小于设置最小值,声光报警,并自动打开水泵浇水,直到湿度大于设置最大值
2、通过按键设置湿度阈值,可以手动控制水泵、切换模式
3、通过显示屏显示数据
扩展功能:通过蓝牙模块将测量数据发送到手机端,并可以控制水泵、切换模式
实物演示视频:
打开视频声音方法:鼠标放在视频中,点击右下角小喇叭图形即可;视频放大后不清晰,可将鼠标放在视频上,点击“进入哔哩哔哩,观看更高清”
电子版资料介绍视频:
打开视频声音方法:鼠标放在视频中,点击右下角小喇叭图形即可;视频放大后不清晰,可将鼠标放在视频上,点击“进入哔哩哔哩,观看更高清”
电子版实物资料预览

实物图
底板:底板在嘉立创进行打板,为绿色PCB板,两层板,厚度1.2,上下覆铜接地。元器件基本上为插针式,个别降压芯片会使用贴片式。
供电接口:TYPE-C

原理图
软件版本:AD2013 (本站提供该软件免费下载链接)
电路连线方式:网络标号连线方式
注意:原理图只是画出了模块的引脚图,而并不是模块的内部结构原理图

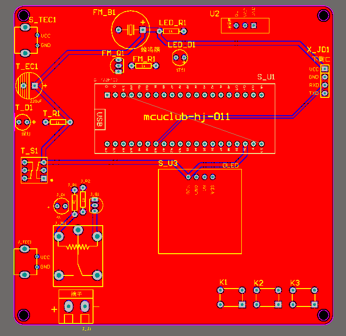
PCB图
软件版本:AD2013 (本站提供该软件免费下载链接)
PCB图是由原理图导出,封装很大一部分都是作者自己绘制,不提供封装库,只提供连接好的源文件,可以直接在嘉立创进行打板。两层板,上下覆铜接地。
注意:PCB图中间有一个项目编号,隐藏在单片机底座下,插入单片机后不会看到。如果想截没有项目编号的PCB图,可在PCB源文件中点击删除。另外,如果想在实物PCB板上加自己的信息(比如日期、学号、姓名等),可联系客服。

系统框图
绘制软件:VISIO (本站提供该软件免费下载链接)

软件设计流程
绘制软件:VISIO (本站提供该软件免费下载链接)

开题报告
下图为开题报告整体框架模板,基本上所有项目的开题报告格式都如下所示,但由于部分院校要求不一致,可能有一小部分格式有所变动。

购买后可查看具体内容!
设计说明书
总字数:13000+
摘 要
在农业生产过程中,落后的灌溉设施和粗放的管理制度导致人力成本高、水资源浪费、施水量不合理等情况发生,极大地限制了农业的发展,本文针对以上问题设计了一款基于STM32的灌溉控制器。首先,本控制器采用STM32系列微控制器作为硬件主控核心,在Keil u Vision5软件平台上使用C语言完成对硬件驱动程序的编写。控制器主要包括采集端、处理端、控制端和显示端四部分,其中用户通过显示端负责灌溉控制器与人进行的数据交互,,采集控制端负责数据采集、中控端复杂数据融合以及处理、控制端灌溉控制。最后,对硬件设备和数据进行测试,测试结果表明该灌溉控制器具有稳定性高、控制效果好、人力成本低等特点,还可为现代化农业提供大数据支持。综上,本文设计的基于STM32的灌溉控制器可实现数据监测与灌溉控制功能,通过自主灌溉决策将土壤湿度自动维持在预设的范围内,解决了传统的灌溉方式中存在的环境参数不可视、数据传输不稳定、施水量不合理、人力成本高以及仅凭人为经验判断灌溉等问题,具有一定的实际意义。
关键词:单片机;灌溉;土壤湿度;阈值;显示屏
Abstract
In the process of agricultural production, backward irrigation facilities and extensive management system lead to high human cost, waste of water resources, unreasonable water application and other situations, which greatly limit the development of agriculture. This paper designs an irrigation controller based on STM32 for the above problems. First of all, this controller uses STM32 series microcontrollers as the hardware main control core, and uses C language to complete the writing of hardware drivers on the Keil u Vision5 software platform. The controller mainly includes four parts: acquisition end, processing end, control end and display end. The user is responsible for the data interaction between the irrigation controller and people through the display end; the acquisition and control end is responsible for data acquisition, complex data fusion and processing in the middle control end, and irrigation control in the control end. Finally, the hardware equipment and data are tested. The test results show that the irrigation controller has the characteristics of high stability, good control effect, low labor cost, and can also provide big data support for modern agriculture. In summary, the STM32-based irrigation controller designed in this paper can realize the functions of data monitoring and irrigation control, and automatically maintain the soil moisture within the preset range through the independent irrigation decision, which solves the problems existing in the traditional irrigation methods, such as invisible environmental parameters, unstable data transmission, unreasonable water application, high labor cost, and only judging irrigation by human experience It has some practical significance.
Keywords: MCU; Irrigation; Soil moisture; Threshold value; Display screen
目 录
第一章 前言
1.1 研究目的与意义
1.2 国内外研究现状
1.2.1 国外研究现状
1.2.2 国外研究现状
1.3 主要研究内容
1.4 结构安排
第二章 系统设计方案
2.1 系统整体方案
2.2 微控制芯片的选择
2.3显示方案选择
第三章 系统设计与分析
3.1 单片机的最小系统
3.1.1主控模块电路
3.1.2晶振电路
3.1.3复位电路
3.1.4电源电路
3.1.5下载电路
3.2 土壤湿度传感器
3.3 继电器模块电路
3.4 OLED液晶显示模块电路
3.6 蓝牙模块电路
第四章 软件设计分析
4.1 编程软件介绍
4.2 系统主流程设计
4.3 独立按键
4.4 OLED显示流程设计
4.5 蓝牙模块子流程
第五章 实物调试
5.1 实物总体设计
5.2 调整土壤湿度实物测试
5.4 切换手动自动模式实物测试
5.5 加水实物测试
5.6 蓝牙测控实物测试
结 论
参考文献
致 谢
附录
附录一:原理图
附录二:PCB
附录三:主程序
购买后可查看具体内容!
答辩PPT
下图为答辩PPT整体框架模板,基本上所有项目的答辩PPT格式都如下所示,但由于部分院校要求不一致,可能有一小部分格式有所变动。

购买后可查看具体内容!