项目编号:mcuclub-yq-019
STM32单片机实物设计简介:
单片机类型:STM32F103C8T6
具体功能:
1、通过按键设置跳绳计时时间,当计时时间结束时,进行蜂鸣器响3s提醒,数据保持10s后进行归零
2、通过MPU6050检测跳绳次数
3、通过AT24C02可将每天跳绳的总次数进行保存(存储年月日和跳绳次数),通过按键可进行查看
4、通过显示屏显示数据
扩展功能:通过蓝牙模块将测量数据发送到手机端,并可以手机查看记录的数据
实物演示视频:
打开视频声音方法:鼠标放在视频中,点击右下角小喇叭图形即可;视频放大后不清晰,可将鼠标放在视频上,点击“进入哔哩哔哩,观看更高清”
电子版资料介绍视频:
打开视频声音方法:鼠标放在视频中,点击右下角小喇叭图形即可;视频放大后不清晰,可将鼠标放在视频上,点击“进入哔哩哔哩,观看更高清”
电子版实物资料预览

实物图
底板:底板在嘉立创进行打板,为绿色PCB板,两层板,厚度1.2,上下覆铜接地。元器件基本上为插针式,个别降压芯片会使用贴片式。
供电接口:TYPE-C

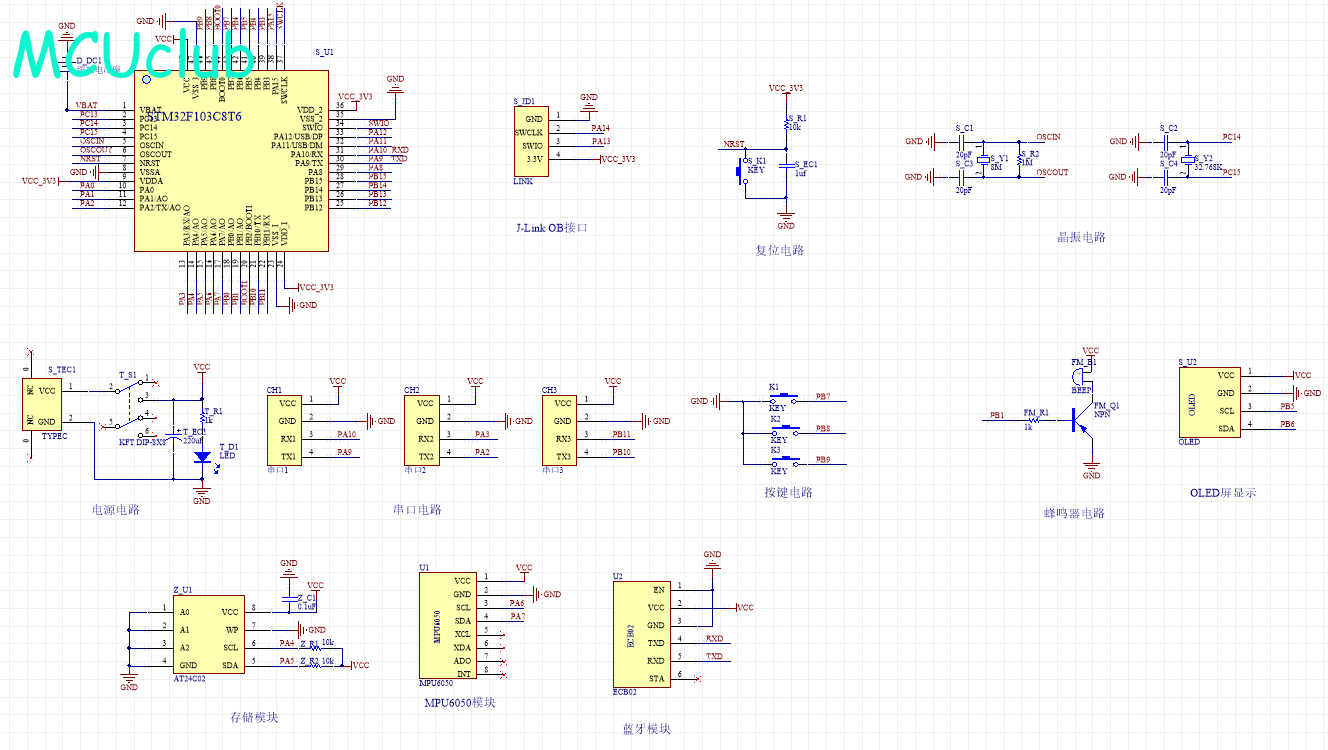
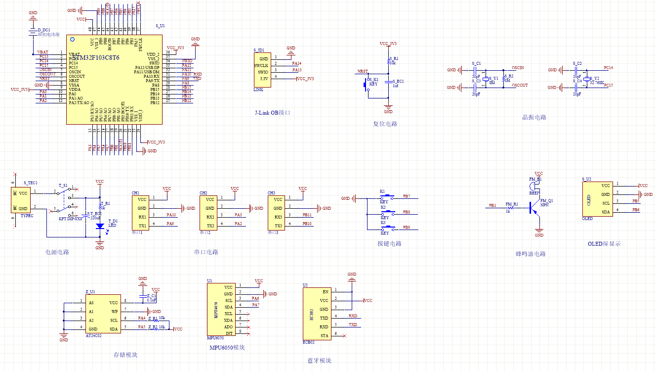
原理图
软件版本:AD2013 (本站提供该软件免费下载链接)
电路连线方式:网络标号连线方式
注意:原理图只是画出了模块的引脚图,而并不是模块的内部结构原理图

PCB图
软件版本:AD2013 (本站提供该软件免费下载链接)
PCB图是由原理图导出,封装很大一部分都是作者自己绘制,不提供封装库,只提供连接好的源文件,可以直接在嘉立创进行打板。两层板,上下覆铜接地。
注意:PCB图中间有一个项目编号,隐藏在单片机底座下,插入单片机后不会看到。如果想截没有项目编号的PCB图,可在PCB源文件中点击删除。另外,如果想在实物PCB板上加自己的信息(比如日期、学号、姓名等),可联系客服。

系统框图
绘制软件:VISIO (本站提供该软件免费下载链接)

软件设计流程
绘制软件:VISIO (本站提供该软件免费下载链接)

开题报告
下图为开题报告整体框架模板,基本上所有项目的开题报告格式都如下所示,但由于部分院校要求不一致,可能有一小部分格式有所变动。

购买后可查看具体内容!
设计说明书
总字数:12000+
摘 要
随着生活节奏的加快,人们的生活压力随之加大,跳绳作为排解生活压力的一项重要的体育运动,但在跳绳过程中,传统的计数采用人工或机械结构方式计数,这两种方式存在成本高、误差大、人力消耗大等问题。因此,本文采用传感器和单片机技术,设计一款基于STM32单片机的智能跳绳计数器。通过MPU6050计数传感器检测跳绳次数;通过AT24C02可将每天跳绳的总次数进行保存;通过按键设置跳绳计时时间,当计时时间结束时,进行蜂鸣器响3s提醒,用户可以通过按键查看跳绳时间和跳绳次数。计数传感器利用惯性单元对跳的状态进行判断,从而确定跳动是否有效,单片机进行综合处理,从而确定准确的跳绳次数,并将跳绳次数显示在 OLED 屏幕上,实现智能化的跳绳计数功能,该装置结构简单、体积、计数高效、准确率高,能够满足用户对智能跳绳计数的需求。
关键词 STM32;传感器;AT24C02,跳绳计数
Design of rope skipping counting system based on STM32 microcontroller
Abstract
With the acceleration of the pace of life, people’s life pressure increases, skipping as an important sport to relieve the pressure of life, but in the process of skipping, the traditional counting using artificial or mechanical structure of counting, these two ways have high cost, error, human consumption and other problems. Therefore, this paper uses sensor and microcontroller technology, design an intelligent skipping rope counter based on STM32 microcontroller. The number of skipping rope is detected by the MPU6050 counting sensor; AT24C02 can save the total number of skipping rope every day; You can set the jump rope timing time by pressing the button. When the timing time ends, the buzzer will sound for 3s. Users can press the button to view the jump rope time and number of jumps. Counting sensor uses inertial unit to judge the state of jump, so as to determine whether the jump is effective, SCM comprehensive processing, so as to determine the accurate number of skipping times, and the number of skipping times displayed on the OLED screen, to achieve intelligent skipping counting function, the device has a simple structure, volume, counting efficiency, high accuracy, It can meet the needs of users for intelligent rope counting.
Key words STM32; Sensor; AT24C02, Jump rope count
目录
1 绪论
1.1选题背景及实际意义
1.2国内外研究现状
1.3 本论文研究目标
2 系统设计方案
2.1 整体设计方案
2.2 主要元器件选择
2.2.1 主控芯片选择
2.2.2 显示模块方案选择
2.2.3 无线传输模块方案选择
3 硬件设计
3.1 主控电路模块
3.2 跳绳次数检测模块
3.3 AT24C02存储模块
3.4 显示电路模块
3.5 按键电路模块
3.6 蜂鸣器报警电路模块
3.7蓝牙模块(ECB02)
4 系统程序设计
4.1 编程软件介绍
4.2 系统主流程设计
4.3 独立按键
4.4 OLED显示流程设计
4.5 存储模块子流程
4.6 蓝牙模块子流程
5 实物测试
5.1 整体实物焊接总图
5.2 实物上电测试
5.4 时间设置实物测试
5.4 跳绳次数监测实物测试
5.5 存储模块实物测试
5.3 蓝牙模块实物测试
总 结
参考文献
致 谢
附录
附录1:原理图
附录2:PCB
附录3:主程序
购买后可查看具体内容!
答辩PPT
下图为答辩PPT整体框架模板,基本上所有项目的答辩PPT格式都如下所示,但由于部分院校要求不一致,可能有一小部分格式有所变动。

购买后可查看具体内容!