项目编号:mcuclub-yq-022
STM32单片机实物设计简介:
单片机:STM32F103C8T6
功能简介:
1、通过MPU6050陀螺仪进行计步
2、通过DS1302获取时间(STM32F103C8T6使用内部RTC获取时间)
3、通过AT24C02存储月、日和当天的总步数(保存一个月的数据)
4、每天的00.00.00,将数据保存一次,并清除总的步数
5、通过按键可修正时间、查看记录
6、通过显示屏显示时间和步数
扩展功能:通过蓝牙模块,手机端可实时获取当天的步数(10s步数不变,会上传一次数据),手机端可查看记录
实物演示视频:
打开视频声音方法:鼠标放在视频中,点击右下角小喇叭图形即可;视频放大后不清晰,可将鼠标放在视频上,点击“进入哔哩哔哩,观看更高清”
电子版资料介绍视频:
打开视频声音方法:鼠标放在视频中,点击右下角小喇叭图形即可;视频放大后不清晰,可将鼠标放在视频上,点击“进入哔哩哔哩,观看更高清”
电子版实物资料预览

实物图
底板:底板在嘉立创进行打板,为绿色PCB板,两层板,厚度1.2,上下覆铜接地。元器件基本上为插针式,个别降压芯片会使用贴片式。
供电接口:TYPE-C

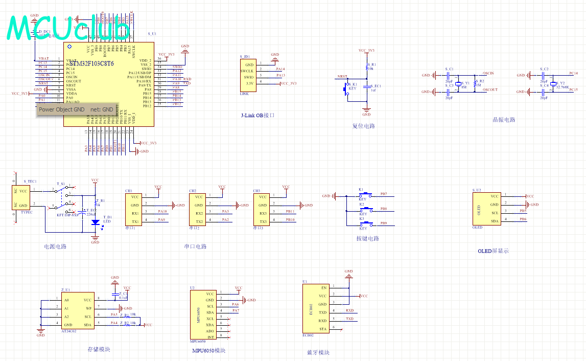
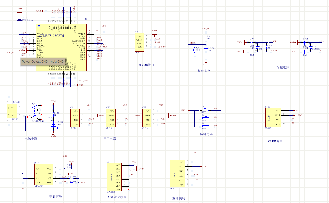
原理图
软件版本:AD2013 (本站提供该软件免费下载链接)
电路连线方式:网络标号连线方式
注意:原理图只是画出了模块的引脚图,而并不是模块的内部结构原理图

PCB图
软件版本:AD2013 (本站提供该软件免费下载链接)
PCB图是由原理图导出,封装很大一部分都是作者自己绘制,不提供封装库,只提供连接好的源文件,可以直接在嘉立创进行打板。两层板,上下覆铜接地。
注意:PCB图中间有一个项目编号,隐藏在单片机底座下,插入单片机后不会看到。如果想截没有项目编号的PCB图,可在PCB源文件中点击删除。另外,如果想在实物PCB板上加自己的信息(比如日期、学号、姓名等),可联系客服。

系统框图
绘制软件:VISIO (本站提供该软件免费下载链接)

软件设计流程
绘制软件:VISIO (本站提供该软件免费下载链接)

开题报告
下图为开题报告整体框架模板,基本上所有项目的开题报告格式都如下所示,但由于部分院校要求不一致,可能有一小部分格式有所变动。

购买后可查看具体内容!
设计说明书
总字数:13000+
摘 要
随着物联网的发展和人们对健康的重视,计步器作为一种定量监测人运动情况的可穿戴设各走进了千家万户。本文设计了一款基于传感器MPU6050的低功耗计步器,本设计通过MPU6050陀螺仪进行计步,通过使用单片机内部RTC时间进行获取,通过AT24C02存储月、日和当天的总步数,每天的00.00.00,将数据保存一次,并清除总的步数,通过按键可修正时间、查看记录每天的步数和运动时间,通过显示屏显示时间和步数,除此之外,通过蓝牙模块,手机端可实时获取当天的步数和查看当天运动记录。计步器作为一种步伐检测设备,一定程度上可以反映人体的健康状况,通过计步器对运动状况的监测,不但可以加强人们对自身健康的了解和预防问题发生也可以促使人们制定合理的运动计划,提高身体素质。
关键词:计步器;MPU6050;单片机;存储器
Abstract
With the development of the Internet of Things and people’s attention to health, the pedometer, as a wearable device for quantitative monitoring of people’s physical activity, has entered thousands of homes. This paper designs a low power pedometer based on the sensor MPU6050, this design through the MPU6050 gyroscope for step counting, through the use of single-chip internal RTC time to obtain, through AT24C02 storage month, day and the day of the total number of steps, 00.00.00 every day, will save the data once, and clear the total number of steps, By pressing the button, you can correct the time, view and record the daily steps and exercise time, and display the time and exercise time through the display screen. In addition, through the Bluetooth module, the mobile phone can obtain the real-time steps of the day and view the exercise record of the day. As a kind of pace detection equipment, the pedometer can reflect the health condition of the human body to some extent. Through the monitoring of the exercise condition of the pedometer, not only can strengthen people’s understanding of their own health and prevent problems, but also can promote people to make a reasonable exercise plan and improve their physical fitness.
Key words: pedometer; MPU6050; Single chip microcomputer; memory
目 录
第1章 绪 论
1.1 发展背景和现实意义
1.2国内外发展现状
1.3 设计功能实现
第2章 系统设计分析
2.1 系统总体设计分析
2.2 元器件选择
2.2.2 单片机的选择
2.2.3 按键的选择
2.2.4显示方案的选择
第3章 控制系统硬件设计
3.1 单片机最小系统
3.1.1 主控模块电路
3.1.2 晶振电路
3.1.3 复位电路
3.1.4 电源电路
3.1.5 下载电路
3.2计步检测模块
3.3独立按键模块电路
3.4显示模块
3.5AT24C02存储模块
3.6蓝牙模块
第四章 系统程序设计
4.1 编程软件介绍
4.2 系统主流程设计
4.3 独立按键
4.4 存储模块子流程
4.5 OLED显示流程设计
4.6蓝牙模块子流程
第五章 实物测试
5.1 实物总体设计
5.2整体实物上电测试图
5.3 修正时间实物测试
5.4计步实物测试
5.5查看存储数据实物测试
5.6蓝牙模块实物测试
总 结
参考文献
附 录
附录1:原理图
附录2:PCB
附录3:主程序
购买后可查看具体内容!
答辩PPT
下图为答辩PPT整体框架模板,基本上所有项目的答辩PPT格式都如下所示,但由于部分院校要求不一致,可能有一小部分格式有所变动。

购买后可查看具体内容!