项目编号:mcuclub-jk-005
STM32单片机实物设计简介:
单片机:STM32F103C8T6
功能简介:
1、通过DS18B20测量温度,给超声波作为温度补偿
2、通过HC-SR04超声波测量当前距离值,当距离值在最小距离值的2/1~1之间,声光报警频率为300ms,当距离值小于距离最小值的1/2时,声光报警频率为100ms;
3、通过按键设置距离最小值
4、通过显示屏显示数据
扩展功能:通过蓝牙模块将测量数据发送到手机端
实物演示视频:
打开视频声音方法:鼠标放在视频中,点击右下角小喇叭图形即可;视频放大后不清晰,可将鼠标放在视频上,点击“进入哔哩哔哩,观看更高清”
电子版资料介绍视频:
打开视频声音方法:鼠标放在视频中,点击右下角小喇叭图形即可;视频放大后不清晰,可将鼠标放在视频上,点击“进入哔哩哔哩,观看更高清”
电子版实物资料预览

实物图
底板:底板在嘉立创进行打板,为绿色PCB板,两层板,厚度1.2,上下覆铜接地。元器件基本上为插针式,个别降压芯片会使用贴片式。
供电接口:TYPE-C

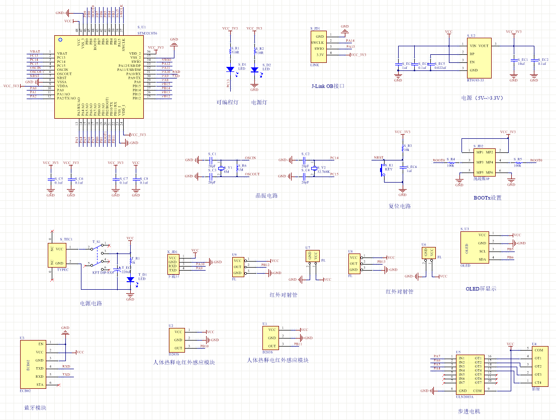
原理图
软件版本:AD2013 (本站提供该软件免费下载链接)
电路连线方式:网络标号连线方式
注意:原理图只是画出了模块的引脚图,而并不是模块的内部结构原理图

PCB图
软件版本:AD2013 (本站提供该软件免费下载链接)
PCB图是由原理图导出,封装很大一部分都是作者自己绘制,不提供封装库,只提供连接好的源文件,可以直接在嘉立创进行打板。两层板,上下覆铜接地。
注意:PCB图中间有一个项目编号,隐藏在单片机底座下,插入单片机后不会看到。如果想截没有项目编号的PCB图,可在PCB源文件中点击删除。另外,如果想在实物PCB板上加自己的信息(比如日期、学号、姓名等),可联系客服。

系统框图
绘制软件:VISIO (本站提供该软件免费下载链接)

软件设计流程
绘制软件:VISIO (本站提供该软件免费下载链接)

开题报告
下图为开题报告整体框架模板,基本上所有项目的开题报告格式都如下所示,但由于部分院校要求不一致,可能有一小部分格式有所变动。
 
 
 
购买后可查看具体内容!
设计说明书
总字数:10000+
摘 要
由于2019年疫情的影响,商场作为人数集中的产所之一,在进行区域活动时需要对其人数进行限制,当前很多的场所主要为了解决该问题,主要采取的措施是人工进行统计,但是像商场这些地方,对人数进行统计不方便。因此设计一款用于商场人数监测的系统,利用两个人体红外热释电检测内外部是否有人,有人则自动开门,5s后关门(步进电机模拟门),通过1对红外对射管监测进入商场的人数进行统计。经过实物测试,此次设计的商场人数监测系统,性能稳定,监测人数及时准确,能满足人们对商场人数的统计。
关键词:商场人数;人体热释电;分离式红外对管;显示屏
Abstract
Due to the impact of the epidemic in 2019, shopping malls, as one of the places with a large number of people, need to limit their number when carrying out regional activities. At present, many places mainly take manual statistics to solve this problem, but it is inconvenient to count the number of people in places like shopping malls. Therefore, a system for monitoring the number of people in the mall is designed. Two human infrared pyroelectric detectors are used to detect whether there are people inside and outside. If there are people, they will automatically open the door. After 5s, they will close the door (step motor analog door). The number of people entering the mall is monitored through a pair of infrared tubes for statistics. Through the physical test, the number monitoring system designed this time is stable in performance, timely and accurate in monitoring the number of people, and can meet people’s statistics on the number of people in the mall.
Key words:number of people in shopping malls; Human pyroelectricity; Separate infrared tube; display
目 录
摘要
Abstract
第一章 绪论
1.1 研究背景及实际意义
1.2 研究现状
1.3 研究目标
第二章 系统方案设计
2.1 主要元器件选择
2.1.1 主控芯片方案选择
2.1.2 显示模块方案选择
2.2 整体方案设计
第三章 硬件电路
3.1 单片机最小系统
3.1.1 主控模块电路
3.1.2 晶振电路
3.1.3 复位电路
3.1.4 电源电路
3.1.5 下载电路
3.2 OLED显示模块电路
3.3 人体热释电检测模块电路
3.4 红外计数管模块电路
3.5 步进电机模块电路
3.6 蓝牙模块电路
第四章 系统程序设计
4.1 编程软件介绍
4.2 系统主流程设计
4.3 步进电机子流程
4.4 OLED显示流程设计
4.5 蓝牙模块子流程
第五章 实物测试
5.1 整体实物测试图
5.2 上电运行实物测试
5.3 监测是否有人实物测试
5.4 人数计数实物测试
5.5 防夹模块实物测试
总结
参考文献
致谢
附录
附录一:原理图
附录二:PCB
附录三:主程序
购买后可查看具体内容!
答辩PPT
下图为答辩PPT整体框架模板,基本上所有项目的答辩PPT格式都如下所示,但由于部分院校要求不一致,可能有一小部分格式有所变动。
 
 
 
 
 
 
 
 
 
购买后可查看具体内容!