项目编号:mcuclub-cl-006
STM32单片机实物设计简介:
单片机类型:STM32F103C8T6
具体功能:
1、通超声波检测前方障碍物,当检测到障碍物距离小于100cm大于50cm,语音提醒(请注意,前方有障碍物),当检测到障碍物距离小于等于50cm时自动停车(继电器控制车轮停止)
2、通过MQ-3检测酒精浓度,当酒精浓度大于设置最大值,语音提醒(请注意,酒精浓度超标),无法启动汽车
3、通过MQ-7检测CO浓度,当CO浓度大于设置最大值,语音提醒(请注意,CO浓度超标)并通过继电器控制风扇通风
4、设定驾车时长,当超时时,语音提醒(请注意,已疲劳驾驶)
5、通过按键设置各阈值、启动汽车
6、通过显示屏显示数据
扩展功能:通过蓝牙将测量数据发送到手机端
实物演示视频:
打开视频声音方法:鼠标放在视频中,点击右下角小喇叭图形即可;视频放大后不清晰,可将鼠标放在视频上,点击“进入哔哩哔哩,观看更高清”
电子版资料介绍视频:
打开视频声音方法:鼠标放在视频中,点击右下角小喇叭图形即可;视频放大后不清晰,可将鼠标放在视频上,点击“进入哔哩哔哩,观看更高清”
电子版实物资料预览

实物图
底板:底板在嘉立创进行打板,为绿色PCB板,两层板,厚度1.2,上下覆铜接地。元器件基本上为插针式,个别降压芯片会使用贴片式。
供电接口:TYPE-C

原理图
软件版本:AD2013 (本站提供该软件免费下载链接)
电路连线方式:网络标号连线方式
注意:原理图只是画出了模块的引脚图,而并不是模块的内部结构原理图

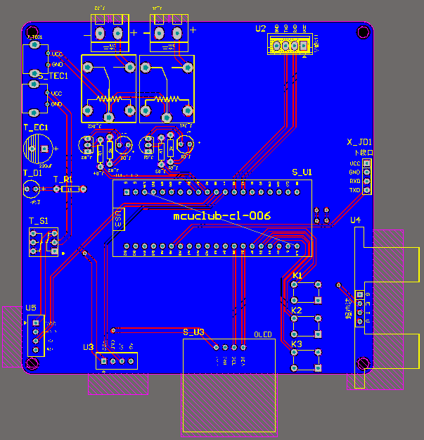
PCB图
软件版本:AD2013 (本站提供该软件免费下载链接)
PCB图是由原理图导出,封装很大一部分都是作者自己绘制,不提供封装库,只提供连接好的源文件,可以直接在嘉立创进行打板。两层板,上下覆铜接地。
注意:PCB图中间有一个项目编号,隐藏在单片机底座下,插入单片机后不会看到。如果想截没有项目编号的PCB图,可在PCB源文件中点击删除。另外,如果想在实物PCB板上加自己的信息(比如日期、学号、姓名等),可联系客服。

系统框图
绘制软件:VISIO (本站提供该软件免费下载链接)

软件设计流程
绘制软件:VISIO (本站提供该软件免费下载链接)

开题报告
下图为开题报告整体框架模板,基本上所有项目的开题报告格式都如下所示,但由于部分院校要求不一致,可能有一小部分格式有所变动。

购买后可查看具体内容!
设计说明书
总字数:14000+
摘 要
近年来﹐随着我国汽车的普及,汽车的安全问题已经引起了我们的注意,根据最新的数据显示,目前,酒后驾车成为车祸频发的主要原因,我国因酒后驾车而导致的死亡人数平均每年以7.3%的速度增长,酒后驾车轻则害人害己,重则车毁人亡。为了防止酒后驾车,设计一种智能电路来检则驾驶员体内的酒精含里并且能够及时切断汽车电源是非常有必要的。
该设计由MQ-3酒精传感器来测里饮酒后驾驶员体内的酒精浓度,将信号传入单片机﹐最后由单片机通过对数字信号的处理来显示酒精浓度。在超过阈值时,发出声光报警,并且通过控制继电器来切断汽车电源。软件方面,各个子程序的功能相对独立,便于调试和修改。当驾驶员体内酒精浓度超标时,该系统能够自动切断汽车启动系统电源,同时发出声光报警﹐并通过数码管实时显示酒精浓度。
关键词:单片机﹔酒精传感器﹔人体热释;酒后驾车;
Abstract
In recent years, with the popularity of cars in China, the safety of cars has attracted our attention. According to the latest data, drunk driving has become the main cause of frequent traffic accidents. The number of deaths caused by drunk driving in China has increased at an average rate of 7.3% every year. Drinking driving can cause harm to others and others, and it can lead to vehicle destruction and death. In order to prevent drunk driving, it is necessary to design an intelligent circuit to detect the alcohol content in the driver’s body and cut off the power supply of the car in time.
In this design, MQ-3 alcohol sensor is used to measure the alcohol concentration in the driver’s body after drinking, and the signal is transmitted to the microcontroller. Finally, the microcontroller displays the alcohol concentration by processing the digital signal. When the threshold value is exceeded, an audible and visual alarm is given, and the vehicle power is cut off through the control relay. In terms of software, the functions of each subprogram are relatively independent, which is convenient for debugging and modification. When the alcohol concentration in the driver’s body exceeds the standard, the system can automatically cut off the power supply of the car starting system, give an audible and visual alarm, and display the alcohol concentration in real time through the digital tube.
Key words :Single chip microcomputer; Alcohol sensor; Human body heat release; Drunk driving;
目 录
摘要
第一章 绪论
1.1 酒驾安全研究背景
1.2 研究意义
1.3 系统实现的功能
第二章 总体方案
2.1 主要模块方案选择
2.1.1 主控模块方案选择
2.1.2 显示模块方案选择
2.1.3按键模块方案选择
2.2 方案设计
第三章 硬件电路
3.1 单片机最小系统
3.1.1 主控模块电路
3.1.2 晶振电路
3.1.3 复位电路
3.1.4 电源电路
3.1.5 下载电路
3.2 OLED显示模块电路
3.3 酒精检测模块电路
3.4 MQ-7CO检测模块电路
3.5继电器模块
3.6 独立按键模块电路
3.7HC-SR04超声波避障模块电路
3.8语音播报模块(TTS)
3.9 蓝牙(ECB02)
第四章 软件设计
4.1 编程软件介绍
4.2 系统主流程设计
4.3 OLED显示流程设计
4.4独立按键
4.5 温度检测模块子流程
4.6 超声波检测模块子流程
4.7 蓝牙模块子流程
第五章实物测试
5.1 整体实物测试图
5.2 上电运行实物测试
5.3 驾驶员酒驾自动锁车实物测试
5.4 CO浓度实物测试
5.5 超声波测距实物测试
5.6 时间设置实物测试
结论
参考文献
致谢
附 录
附录1 :原理图
附录2 :PCB
附录3 :程序代码
购买后可查看具体内容!
答辩PPT
下图为答辩PPT整体框架模板,基本上所有项目的答辩PPT格式都如下所示,但由于部分院校要求不一致,可能有一小部分格式有所变动。

购买后可查看具体内容!