项目编号:mcuclub-cl-010
STM32单片机实物设计简介:
单片机类型:STM32F103C8T6
具体功能:
1、通过一对红外寻迹管进行寻迹,在寻迹过程中,通过超声波检测前方障碍物,当检测到障碍物距离小于50cm大于30cm,蜂鸣器报警,当检测到障碍物距离小于等于30cm时,自动停车,直到障碍物移除
2、通过蓝牙控制小车前进、后退、左转、右转、停止、加速向前、减速向前,通过超声波检测前方障碍物,当检测到障碍物距离小于50cm大于30cm,蜂鸣器报警,当检测到障碍物距离小于等于30cm时自动避开障碍物
3、通过红外测速管进行测速,并将速度值和路程发送到手机端上进行显示
4、通过火焰传感器检测是否发生火灾,发生火灾后,停车,闭合继电器进行灭火,直到火被熄灭,再继续前进
实物演示视频:
打开视频声音方法:鼠标放在视频中,点击右下角小喇叭图形即可;视频放大后不清晰,可将鼠标放在视频上,点击“进入哔哩哔哩,观看更高清”
电子版资料介绍视频:
打开视频声音方法:鼠标放在视频中,点击右下角小喇叭图形即可;视频放大后不清晰,可将鼠标放在视频上,点击“进入哔哩哔哩,观看更高清”
电子版实物资料预览

实物图
底板:底板在嘉立创进行打板,为绿色PCB板,两层板,厚度1.2,上下覆铜接地。元器件基本上为插针式,个别降压芯片会使用贴片式。
供电接口:TYPE-C

原理图
软件版本:AD2013 (本站提供该软件免费下载链接)
电路连线方式:网络标号连线方式
注意:原理图只是画出了模块的引脚图,而并不是模块的内部结构原理图

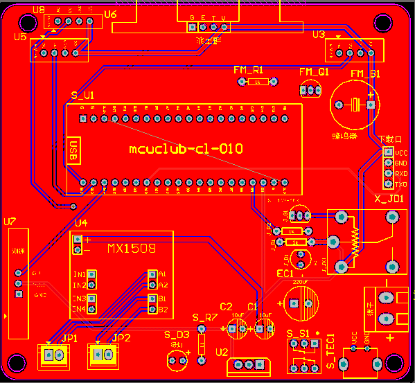
PCB图
软件版本:AD2013 (本站提供该软件免费下载链接)
PCB图是由原理图导出,封装很大一部分都是作者自己绘制,不提供封装库,只提供连接好的源文件,可以直接在嘉立创进行打板。两层板,上下覆铜接地。
注意:PCB图中间有一个项目编号,隐藏在单片机底座下,插入单片机后不会看到。如果想截没有项目编号的PCB图,可在PCB源文件中点击删除。另外,如果想在实物PCB板上加自己的信息(比如日期、学号、姓名等),可联系客服。

系统框图
绘制软件:VISIO (本站提供该软件免费下载链接)

软件设计流程
绘制软件:VISIO (本站提供该软件免费下载链接)

开题报告
下图为开题报告整体框架模板,基本上所有项目的开题报告格式都如下所示,但由于部分院校要求不一致,可能有一小部分格式有所变动。

购买后可查看具体内容!
设计说明书
总字数:16000+
摘 要
当今社会,火灾在现实生活中普遍存在,被称为自然界三大灾害之一。当火灾发后,灭火工作坏境恶劣时,人工不能完成一些灭火任务,此时便可以使用智能灭火小车去完成相应的任务。本文设计了一个以单片机为核心的智能灭火小车。本设计是利用单片机作为灭火的控制中心,检测火源用火焰传感器,小车行驶由直流减速电机驱动行驶。电机驱动电路部分使用MX1508芯片,小车行驶使用舵机控制方式。实现的功能是:从安全区出发,沿着路线前进,火焰传感器检测到火源之后,启动水泵进行灭火。
关键词:STM32;舵机控制;吹灭火源
Abstract
Nowadays, fire is one of the three natural disasters. When the fire fighting environment is bad after the fire, the artificial can not complete some fire fighting tasks, at this time can use the intelligent fire fighting car to complete the corresponding tasks. In this paper, an intelligent fire fighting car with single chip microcomputer as the core is designed. The design is the use of single-chip microcomputer as the fire control center, fire source detection with the flame sensor, the car driving by dc deceleration motor driving. The motor drive circuit part USES MX1508 chip, and the steering gear control mode is used in the car driving. The realized functions are: starting from the safety zone, moving forward along the route, after the fire sensor detects the source of fire, start the water pump to extinguish the fire.
Key words: STM32; Steering gear control; Blow the source
目录
摘要
Abstract
1 绪论
1.1选题背景及实际意义
1.2国内外发展历程
1.3本文的组织结构
2 系统设计方案
2.1 主要模块方案旋转
2.1.1主控芯片方案选择
2.1.2 避障模块方案选择
2.2整体设计方案
3 硬件设计
3.1主控模块电路
3.1.1 主控模块电路
3.1.2 晶振电路
3.1.3 复位电路
3.1.4 电源电路
3.1.5 下载电路
3.2避障检测模块电路
3.3红外循迹模块电路
3.4 驱动模块电路
3.5测速模块(74HC14D)
3.6火焰传感器
3.7继电器模块
3.8蜂鸣器报警模块
3.9蓝牙(ECB02)
4 系统程序设计
4.1 编程软件介绍
4.2 系统主流程设计
4.3直流电机-MX1508驱动模块子流程
4.4 PWM子流程
4.5 超声波检测模块子流程
4.6 蓝牙模块子流程
5 实物测试
5.1实物总体设计
5.2小车不同路线循迹实物测试
5.3小车障碍物避障实物测试
5.4小车灭火实物测试
6 结论
参考文献
致谢
附录
附录1:原理图
附录2:PCB
附录3:主程序
购买后可查看具体内容!
答辩PPT
下图为答辩PPT整体框架模板,基本上所有项目的答辩PPT格式都如下所示,但由于部分院校要求不一致,可能有一小部分格式有所变动。

购买后可查看具体内容!