项目编号:mcuclub-cl-019
51单片机实物设计简介:
单片机类型:STC89C52
具体功能:
1、通过红外避障管检测驾驶人员是否离开,当离开并通过按键确定锁车后(继电器模拟),进行数据监控
2、通过DS18B20实时监测车内温度
3、通过SGP30实时监测车内CO2浓度
4、通过MQ-135实时监测车内有害气体浓度
5、通过人体热释电检测车内是否有人,如果有人,当温度超过上下限、CO2浓度或有害气体浓度超过上限值,则声光报警,温度大于上限值、CO2浓度或有害气体浓度超过上限值打开车窗(通过步进电机模拟),并通过GSM发送短信“车内有人,请速速查看”
6、通过按键设置各阈值
7、通过显示屏显示测量值
实物演示视频:
打开视频声音方法:鼠标放在视频中,点击右下角小喇叭图形即可;视频放大后不清晰,可将鼠标放在视频上,点击“进入哔哩哔哩,观看更高清”
仿真演示视频:
打开视频声音方法:鼠标放在视频中,点击右下角小喇叭图形即可;视频放大后不清晰,可将鼠标放在视频上,点击“进入哔哩哔哩,观看更高清”
电子版资料介绍视频:
打开视频声音方法:鼠标放在视频中,点击右下角小喇叭图形即可;视频放大后不清晰,可将鼠标放在视频上,点击“进入哔哩哔哩,观看更高清”
电子版实物资料预览

实物图
底板:底板在嘉立创进行打板,为绿色PCB板,两层板,厚度1.2,上下覆铜接地。元器件基本上为插针式,个别降压芯片会使用贴片式。
供电接口:TYPE-C

电子版仿真资料预览

仿真图
仿真软件版本:proteus8.17 (本站提供该软件免费下载链接)
电路连线方式:网络标号连线方式
注意:部分实物元器件仿真中没有,仿真中会用其他工作原理相似的元件代替,这样可能导致实物程序和仿真程序不一样

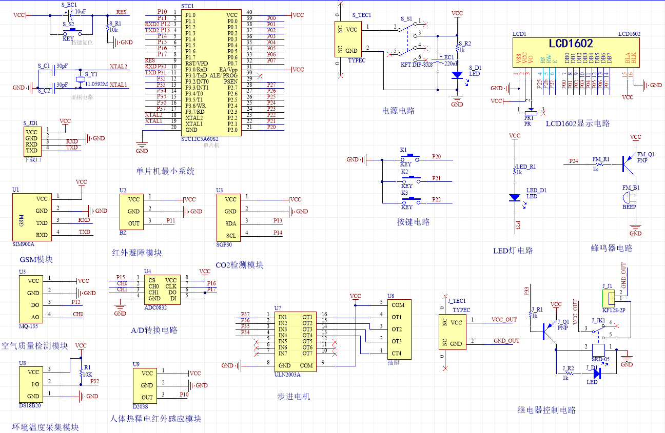
原理图
软件版本:AD2013 (本站提供该软件免费下载链接)
电路连线方式:网络标号连线方式
注意:原理图只是画出了模块的引脚图,而并不是模块的内部结构原理图

PCB图
软件版本:AD2013 (本站提供该软件免费下载链接)
PCB图是由原理图导出,封装很大一部分都是作者自己绘制,不提供封装库,只提供连接好的源文件,可以直接在嘉立创进行打板。两层板,上下覆铜接地。
注意:PCB图中间有一个项目编号,隐藏在单片机底座下,插入单片机后不会看到。如果想截没有项目编号的PCB图,可在PCB源文件中点击删除。另外,如果想在实物PCB板上加自己的信息(比如日期、学号、姓名等),可联系客服。

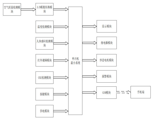
系统框图
绘制软件:VISIO (本站提供该软件免费下载链接)

软件设计流程
绘制软件:VISIO (本站提供该软件免费下载链接)

开题报告
下图为开题报告整体框架模板,基本上所有项目的开题报告格式都如下所示,但由于部分院校要求不一致,可能有一小部分格式有所变动。

购买后可查看具体内容!
设计说明书
总字数:17000+
摘 要
伴随着当前科学技术的不断发展,汽车作为人们出行的主要方式之一,而当前车内人员滞留导致意外发生的次数越来越多,此次设计为了解决人员滞留车内的问题进行设计。该系统采用STC89C52单片机作为此次设计的主控芯片,通过DS18B20检测当前车内的温度,通过SGP30检测当前车内的CO2浓度,通过MQ-135实时监测车内有害气体浓度,采用人体热释电检测当前车内是否有人,当检测到驾驶员离开,锁车按键完成锁车时,检测到车内有人,当检测到温度或者CO2浓度大于设置的最大值进行声光报警,并自动打开开窗,此次设计的车内环境监测,可以解决当车内有小孩时CO2浓度过高中毒或者温度过高给孩子带来的问题,所以此次设计具有一定的研究价值和实际意义,也可以体现使得当前生活产品更加的智能化和人性化。
关键词:人员滞留;CO2检测模块;温度检测模块;人体热释电检测模块
ABSTRACT
With the continuous development of current science and technology, the car is one of the main ways for people to travel. At present, the number of accidents caused by people staying in the car is increasing. This design is designed to solve the problem of people staying in the car. The system uses STC89C52 single chip microcomputer as the main control chip of this design. The current temperature in the car is detected through DS18B20, the current CO2 concentration in the car is detected through SGP30, the concentration of harmful gases in the car is monitored in real time through MQ-135, and the human body pyroelectric detection is used to detect whether there is someone in the car. When the driver is detected leaving and the lock button is completed, the person in the car is detected, When it is detected that the temperature or CO2 concentration is greater than the set maximum value, an audible and visual alarm will be given, and the window will be opened automatically. This design of vehicle interior environment monitoring can solve the problems caused by high CO2 concentration poisoning or high temperature when there are children in the vehicle. Therefore, this design has certain research value and practical significance, and can also reflect the current life products more intelligent and humanized.
Key Words: personnel detention; CO2 detection module; Temperature detection module; Human pyroelectric detection module
目 录
1 引言
1.1 选题背景及实际意义
1.2 国内外发展历程
1.3 本论文研究目标与框架
2 系统设计方案
2.1 整体设计方案
2.2 主要元器件选择
2.2.1 主控芯片选择
2.2.2 温度检测模块方案选择
2.2.3 显示方案选择
3 硬件设计
3.1 主控电路模块
3.2 温度检测电路模块
3.3 人体热释电红外感应电路模块
3.5 CO2检测模块电路
3.4 LCD1602显示电路模块
3.6 声光报警检测模块电路
3.8 独立按键模块电路
3.9红外避障模块电路
3.10 MQ-135有害气体检测模块电路
3.11 步进电机ULN2003
4 系统程序设计
4.1 编程软件介绍
4.2 系统主流程设计
4.3 温度检测模块子流程
4.4 LCD1602液晶显示子流程
4.5 按键模块子流程设计
4.6 步进电机子流程
4.7 A/D模数转换子流程
5 仿真测试
5.1 整体仿真测试图
5.2 参数设置仿真测试
5.3车内环境检测仿真测试
6 实物制作与调试过程
6.1 整体实物测试图
6.2 参数设置实物测试
6.3车内环境检测实物测试
结论
致谢
参考文献
附录
附录一: 原理图
附录二:PCB
附录三:主程序:
购买后可查看具体内容!
答辩PPT
下图为答辩PPT整体框架模板,基本上所有项目的答辩PPT格式都如下所示,但由于部分院校要求不一致,可能有一小部分格式有所变动。

购买后可查看具体内容!