项目编号:mcuclub-cl-020
51单片机实物设计简介:
单片机类型:STC89C52
具体功能:
1、通过按键模拟锁车状态,锁车后,继电器断开,模拟锁车
2、在锁车状态下,当检测到有震动,则声光报警,并通过GSM发送短信“车辆异常,请速速查看”
实物演示视频:
打开视频声音方法:鼠标放在视频中,点击右下角小喇叭图形即可;视频放大后不清晰,可将鼠标放在视频上,点击“进入哔哩哔哩,观看更高清”
仿真演示视频:
打开视频声音方法:鼠标放在视频中,点击右下角小喇叭图形即可;视频放大后不清晰,可将鼠标放在视频上,点击“进入哔哩哔哩,观看更高清”
电子版资料介绍视频:
打开视频声音方法:鼠标放在视频中,点击右下角小喇叭图形即可;视频放大后不清晰,可将鼠标放在视频上,点击“进入哔哩哔哩,观看更高清”
电子版实物资料预览

实物图
底板:底板在嘉立创进行打板,为绿色PCB板,两层板,厚度1.2,上下覆铜接地。元器件基本上为插针式,个别降压芯片会使用贴片式。
供电接口:TYPE-C

电子版仿真资料预览

仿真图
仿真软件版本:proteus8.17 (本站提供该软件免费下载链接)
电路连线方式:网络标号连线方式
注意:部分实物元器件仿真中没有,仿真中会用其他工作原理相似的元件代替,这样可能导致实物程序和仿真程序不一样

原理图
软件版本:AD2013 (本站提供该软件免费下载链接)
电路连线方式:网络标号连线方式
注意:原理图只是画出了模块的引脚图,而并不是模块的内部结构原理图

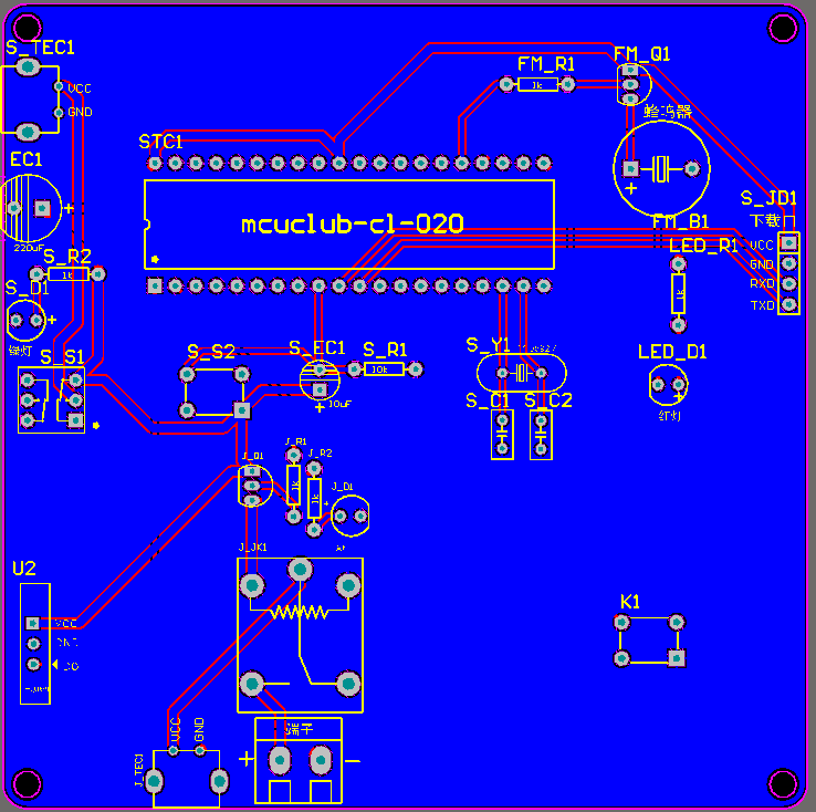
PCB图
软件版本:AD2013 (本站提供该软件免费下载链接)
PCB图是由原理图导出,封装很大一部分都是作者自己绘制,不提供封装库,只提供连接好的源文件,可以直接在嘉立创进行打板。两层板,上下覆铜接地。
注意:PCB图中间有一个项目编号,隐藏在单片机底座下,插入单片机后不会看到。如果想截没有项目编号的PCB图,可在PCB源文件中点击删除。另外,如果想在实物PCB板上加自己的信息(比如日期、学号、姓名等),可联系客服。

系统框图
绘制软件:VISIO (本站提供该软件免费下载链接)

软件设计流程
绘制软件:VISIO (本站提供该软件免费下载链接)

开题报告
下图为开题报告整体框架模板,基本上所有项目的开题报告格式都如下所示,但由于部分院校要求不一致,可能有一小部分格式有所变动。
 
  
  
 
购买后可查看具体内容!
设计说明书
总字数:13000+
摘 要
针对目前电动车及电瓶易失窃的问题,以单片机为核心,结合声光报警电路、GSM通信模块、位移传感器等外围电路,设计实现了一款新型的电动车防盗报警系统。与传统电动车报警器相比,该系统不仅解决了传统电动车报警器由于虚报造成的扰民及环境噪声污染问题,最重要的是系统采用声光对偷盗行为进行警示,从而可以遏制偷盗行为,到达减少人们经济损失的效果。通过软硬件调试结果可知,该系统操作简单、性能良好,具有较高的实际应用价值。
关键词:电动车;防盗报警系统;报警电路;传感器
Abstract
Aiming at the problem that electric vehicles and batteries are easy to be stolen at present, a new type of electric vehicle anti-theft alarm system is designed and implemented by taking the single chip microcomputer as the core and combining the acousto-optic alarm circuit, GSM communication module, displacement sensor and other peripheral circuits. Compared with the traditional electric car alarm, this system not only solves the problem of disturbing people and environmental noise pollution caused by false report of the traditional electric car alarm, but also the most important thing is that the system uses sound and light to warn against theft, so as to curb theft and reduce people’s economic losses. The results of software and hardware debugging show that the system is simple to operate, has good performance, and has high practical application value.
Key words: electric vehicle; Anti theft alarm system; Alarm circuit; sensor
目 录
摘 要
Abstract
第1章 绪论
1.1 选题背景及实际意义
1.2 国内外研究现状
1.3 本论文研究目标
第2章 系统设计方案
2.1 主要元器件选择
2.1.1 主控芯片方案选择
2.1.2 按键模块方案选择
2.2 整体设计方案
第3章 硬件设计
3.1 单片机最小系统
3.1.1 主控模块电路
3.1.2 晶振电路
3.1.3 复位电路
3.1.4 电源电路
3.1.5 下载电路
3.2 震动检测模块
3.3 继电器模块
3.4独立按键模块电路
3.5声光报警电路设计
3.6 GSM(SIM000A)
4 系统程序设计
4.1 编程软件介绍
4.2 系统主流程设计
4.3 独立按键
第5章 仿真测试
5.1 整体仿真测试图
5.2 上机运行仿真测试
5.3 锁车仿真测试
5.4 发送信息仿真测试
第6章 实物测试
6.1 实物调试部分
6.2 整体实物测试图
6.3 上机运行实物测试
6.3 锁车实物测试
6.4 发送信息实物测试
结论
参 考 文 献
致谢
附录
附录1:原理图
附录2:PCB
附录3:主程序
购买后可查看具体内容!
答辩PPT
下图为答辩PPT整体框架模板,基本上所有项目的答辩PPT格式都如下所示,但由于部分院校要求不一致,可能有一小部分格式有所变动。
 
  
  
  
  
  
  
  
  
 
购买后可查看具体内容!
 
       
                
            