项目编号:mcuclub-cl-021
51单片机实物设计简介:
单片机类型:STC89C52
具体功能:
1、通过4个红外避障管检测停车位是否有车,有车时,相应红色LED灯亮
2、通过LCD1602显示当前总车位数、剩余车位数
扩展功能:通过蓝牙,将当前总车位数、剩余车位数发送到手机端
实物演示视频:
打开视频声音方法:鼠标放在视频中,点击右下角小喇叭图形即可;视频放大后不清晰,可将鼠标放在视频上,点击“进入哔哩哔哩,观看更高清”
仿真演示视频:
打开视频声音方法:鼠标放在视频中,点击右下角小喇叭图形即可;视频放大后不清晰,可将鼠标放在视频上,点击“进入哔哩哔哩,观看更高清”
电子版资料介绍视频:
打开视频声音方法:鼠标放在视频中,点击右下角小喇叭图形即可;视频放大后不清晰,可将鼠标放在视频上,点击“进入哔哩哔哩,观看更高清”
电子版实物资料预览

实物图
底板:底板在嘉立创进行打板,为绿色PCB板,两层板,厚度1.2,上下覆铜接地。元器件基本上为插针式,个别降压芯片会使用贴片式。
供电接口:TYPE-C

电子版仿真资料预览

仿真图
仿真软件版本:proteus8.17 (本站提供该软件免费下载链接)
电路连线方式:网络标号连线方式
注意:部分实物元器件仿真中没有,仿真中会用其他工作原理相似的元件代替,这样可能导致实物程序和仿真程序不一样

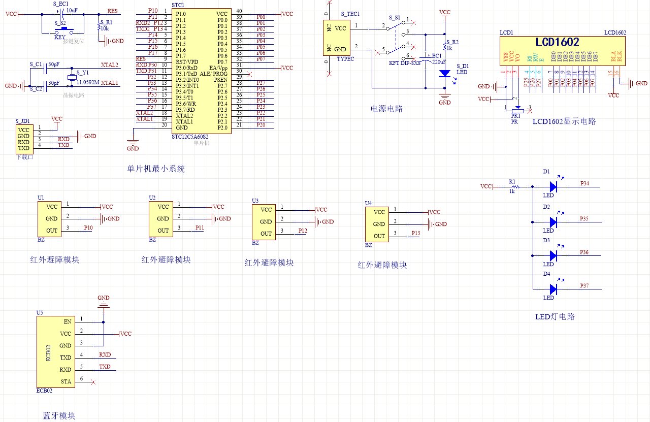
原理图
软件版本:AD2013 (本站提供该软件免费下载链接)
电路连线方式:网络标号连线方式
注意:原理图只是画出了模块的引脚图,而并不是模块的内部结构原理图

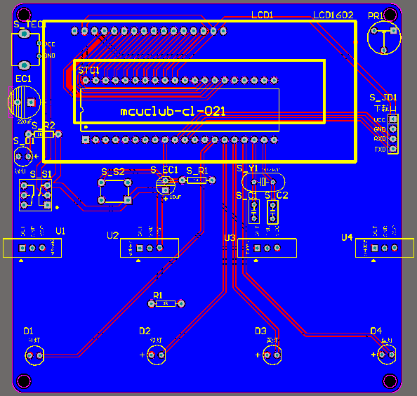
PCB图
软件版本:AD2013 (本站提供该软件免费下载链接)
PCB图是由原理图导出,封装很大一部分都是作者自己绘制,不提供封装库,只提供连接好的源文件,可以直接在嘉立创进行打板。两层板,上下覆铜接地。
注意:PCB图中间有一个项目编号,隐藏在单片机底座下,插入单片机后不会看到。如果想截没有项目编号的PCB图,可在PCB源文件中点击删除。另外,如果想在实物PCB板上加自己的信息(比如日期、学号、姓名等),可联系客服。

系统框图
绘制软件:VISIO (本站提供该软件免费下载链接)

软件设计流程
绘制软件:VISIO (本站提供该软件免费下载链接)

开题报告
下图为开题报告整体框架模板,基本上所有项目的开题报告格式都如下所示,但由于部分院校要求不一致,可能有一小部分格式有所变动。

购买后可查看具体内容!
设计说明书
总字数:12000+
摘 要
此次设计一款基于单片机的的停车位智能交通系统,在停车的位置,采用红外避障管监测当前的停车位是否有车,监测到有车时,通过控制对应的LED指示灯提醒,并可以将当前总的车位数及其当前剩余的车位数通过液晶显示屏进行显示,该系统通过人、车的密切配合,缓解了交通阻塞,方便人们出行的同时,也减轻了环境污染。一方面,此次设计的智能停车场管理系统凭借其智能化的设备简化甚至替代了部分人工劳动,实现了一定程度的无人化管理。另一方面,该系统能与其它计算机网相连接,实现停车场的网络化的管理。
关键词:智能管理,车牌识别,车位诱导,车辆检测
Abstract
This design is a parking space intelligent transportation system based on single-chip microcomputer. At the parking position, infrared obstacle avoidance tubes are used to monitor whether there is a car in the current parking space. When there is a car, the corresponding LED indicator lights are used to remind, and the current total number of parking spaces and the remaining number of parking spaces can be displayed through the LCD. The system relieves traffic congestion through the close cooperation of people and vehicles, While facilitating people’s travel, it also reduces environmental pollution. On the one hand, the intelligent parking lot management system designed this time simplified or even replaced part of the manual labor with its intelligent equipment, and realized a certain degree of unmanned management. On the other hand, the system can be connected with other computer networks to realize the networked management of parking lots.
Key words: intelligent management, license plate recognition, parking space guidance, vehicle detection
目 录
摘 要
Abstract
第1章 绪论
1.1 选题背景及实际意义
1.2 国内外研究现状
1.3 本论文研究目标
第2章 系统设计方案
2.1 主要元器件选择
2.1.1 主控芯片方案选择
2.1.2 显示模块方案选择
2.1.3 红外避障模块方案选择
2.2 整体设计方案
第3章 硬件设计
3.1 单片机最小系统
3.1.1 主控模块电路
3.1.2 晶振电路
3.1.3 复位电路
3.1.4 电源电路
3.1.5 下载电路
3.2 红外避障模块电路
3.3 LED灯模块电路
3.4 LCD1602显示模块电路
3.5蓝牙(ECB02)
4 系统程序设计
4.1 编程软件介绍
4.2 系统主流程设计
4.3 LCD1602液晶显示子流程
4.4 蓝牙模块子流程
第5章 仿真测试
5.1 整体仿真测试图
5.2 上机运行仿真测试
5.3 剩余车位仿真测试
5.3 蓝牙仿真测试
第6章 实物测试
6.1 实物调试部分
6.2 整体实物测试图
6.3 上机运行实物测试
6.4 剩余车位实物测试
6.5 蓝牙实物测试
结论
参 考 文 献
致谢
附录
附录1:原理图
附录2:PCB
附录3:主程序
购买后可查看具体内容!
答辩PPT
下图为答辩PPT整体框架模板,基本上所有项目的答辩PPT格式都如下所示,但由于部分院校要求不一致,可能有一小部分格式有所变动。

购买后可查看具体内容!