项目编号:mcuclub-cl-022
51单片机实物设计简介:
单片机类型:STC89C52
具体功能:
1、通过两对分离式红外对射管检测隧道内车辆数
2、通过两对分离式红外对射管检测隧道内车速
3、通过DHT11检测温湿度
4、通过MQ-135检测有害气体浓度
5、通过显示屏显示车辆数、车速、温湿度、气体浓度
扩展功能:通过蓝牙,将数据发送到手机端
实物演示视频:
打开视频声音方法:鼠标放在视频中,点击右下角小喇叭图形即可;视频放大后不清晰,可将鼠标放在视频上,点击“进入哔哩哔哩,观看更高清”
仿真演示视频:
打开视频声音方法:鼠标放在视频中,点击右下角小喇叭图形即可;视频放大后不清晰,可将鼠标放在视频上,点击“进入哔哩哔哩,观看更高清”
电子版资料介绍视频:
打开视频声音方法:鼠标放在视频中,点击右下角小喇叭图形即可;视频放大后不清晰,可将鼠标放在视频上,点击“进入哔哩哔哩,观看更高清”
电子版实物资料预览

实物图
底板:底板在嘉立创进行打板,为绿色PCB板,两层板,厚度1.2,上下覆铜接地。元器件基本上为插针式,个别降压芯片会使用贴片式。
供电接口:TYPE-C

电子版仿真资料预览

仿真图
仿真软件版本:proteus8.17 (本站提供该软件免费下载链接)
电路连线方式:网络标号连线方式
注意:部分实物元器件仿真中没有,仿真中会用其他工作原理相似的元件代替,这样可能导致实物程序和仿真程序不一样

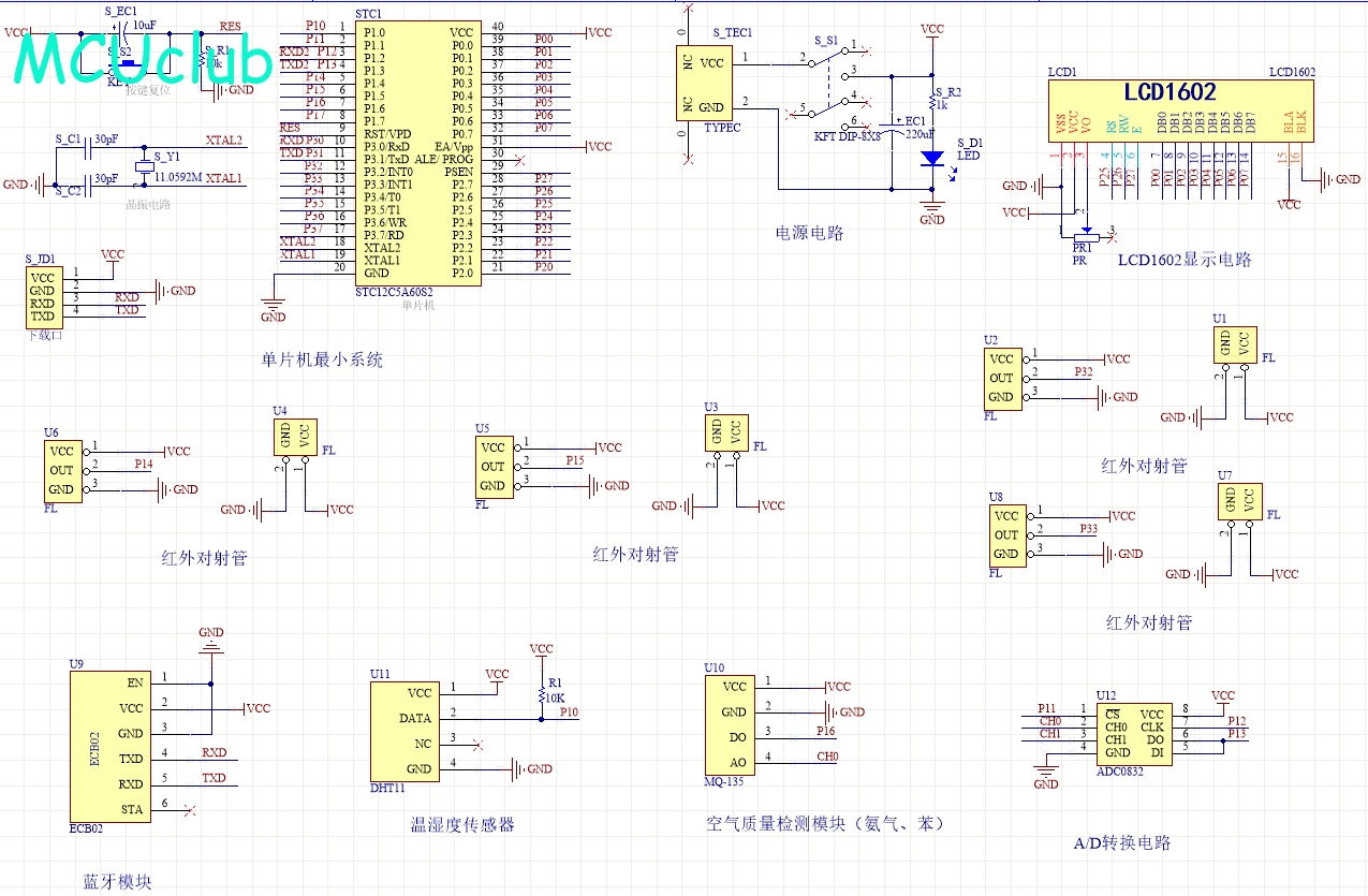
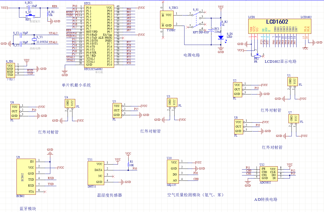
原理图
软件版本:AD2013 (本站提供该软件免费下载链接)
电路连线方式:网络标号连线方式
注意:原理图只是画出了模块的引脚图,而并不是模块的内部结构原理图

PCB图
软件版本:AD2013 (本站提供该软件免费下载链接)
PCB图是由原理图导出,封装很大一部分都是作者自己绘制,不提供封装库,只提供连接好的源文件,可以直接在嘉立创进行打板。两层板,上下覆铜接地。
注意:PCB图中间有一个项目编号,隐藏在单片机底座下,插入单片机后不会看到。如果想截没有项目编号的PCB图,可在PCB源文件中点击删除。另外,如果想在实物PCB板上加自己的信息(比如日期、学号、姓名等),可联系客服。

系统框图
绘制软件:VISIO (本站提供该软件免费下载链接)

软件设计流程
绘制软件:VISIO (本站提供该软件免费下载链接)

开题报告
下图为开题报告整体框架模板,基本上所有项目的开题报告格式都如下所示,但由于部分院校要求不一致,可能有一小部分格式有所变动。

购买后可查看具体内容!
设计说明书
总字数:15000+
摘 要
随着我国轨道交通的发展,隧道数量不断增多,隧道病害问题也随之得到广泛关注。目前,轨道交通隧道检测多采用传统的人工检测的方法,该方法不仅工作量大,而且主观性强,易造成检测结果的较大误差。随着轨道交通向信息化、智能化的转型,新型检测方式通过智能创新技术、数字化的应用,构建轨道交通数字生态体系,可以有效弥补人工检测的不足,同时可以通过提供快速数据处理来对隧道状态进行分析预测。文章通过介绍国内外隧道检测技术发展概况,分析当前隧道检测技术存在的问题,并从新技术的发展角度对隧道检测车的开发提出新要求。
关键词:轨道交通;隧道;检测车;智能化
Abstract
With rail transit development in China, the number of tunnels is increasing, and the issue of tunnel damage is widely concerned. At present, rail transit tunnel inspection mostly adopts the traditional manual inspection method, which not only has a large workload, but also has strong subjectivity, which may easily cause large errors in the detection results. With the transformation of rail transit to information and intelligence, the new detection method can build the digital ecosystem of rail transit through the application of intelligent innovation technology and digitalization, which can effectively make up for the shortage of manual inspection, and can analyze and predict the tunnel status by providing fast data processing. This paper introduces the development of tunnel inspection technology at home and abroad, analyzes the existing issues of current tunnel detection technology, and puts forward requirements for the development of tunnel inspection vehicles from the perspective of the development of new technology.
Key words: rail transit, tunnel, inspection vehicle, intelligentization
目 录
摘 要
Abstract
第1章 绪论
1.1 选题背景及实际意义
1.2 国内外研究现状
1.3 本论文研究目标
第2章 系统设计方案
2.1 主要元器件选择
2.1.1 主控芯片方案选择
2.1.2 显示模块方案选择
2.2 整体设计方案
第3章 硬件设计
3.1 单片机最小系统
3.1.1 主控模块电路
3.1.2 晶振电路
3.1.3 复位电路
3.1.4 电源电路
3.1.5 下载电路
3.2 DHT11温湿度检测模块电路
3.3 MQ-135空气质量检测模块电路
3.4红外对射模块(测速/计数)电路
3.5 LCD1602显示模块电路
3.6蓝牙(ECB02)
4 系统程序设计
4.1 编程软件介绍
4.2 系统主流程设计
4.3 温湿度检测模块子流程
4.4 LCD1602液晶显示子流程
4.5 A/D模数转换子流程
4.6 蓝牙模块子流程
第5章 仿真测试
5.1 整体仿真测试图
5.2 上机运行仿真测试
5.3 计数仿真测试
5.4 测速仿真测试
5.5 蓝牙仿真测试
第6章 实物测试
6.1 实物调试部分
6.2 整体实物测试图
6.3 上机运行实物测试
6.4 计数实物测试
6.5测速实物测试
6.6 蓝牙实物测试
结论
参 考 文 献
致谢
附录
附录1:原理图
附录2:PCB
附录3:主程序
购买后可查看具体内容!
答辩PPT
下图为答辩PPT整体框架模板,基本上所有项目的答辩PPT格式都如下所示,但由于部分院校要求不一致,可能有一小部分格式有所变动。

购买后可查看具体内容!