项目编号:mcuclub-hj-017
STM32单片机实物设计简介:
单片机类型:STM32F103C8T6
具体功能:
1、通过DHT11检测温湿度,温度过高或湿度过高时,进行通风
2、通过MQ-135配合ADC0832检测鸡舍内有害气体,当气体浓度大于设置最大值,进行通风
3、通过DS1302同步时间,可以设定开灯的时间区
4、通过光敏电阻配合ADC0832检测光照值,当光照值低于设置最小值且在开灯的时间区内,进行补光
5、通过按键可修正时间、设置温湿度上限值、光照最低值、气体最大值、开灯的时间区,还可以手动控制通风和开灯及切换模式
6、通过显示屏显示测量数据
扩展功能:通过蓝牙模块将测量数据发送到手机端,并可以控制通风和开灯及切换模式
实物演示视频:
打开视频声音方法:鼠标放在视频中,点击右下角小喇叭图形即可;视频放大后不清晰,可将鼠标放在视频上,点击“进入哔哩哔哩,观看更高清”
电子版资料介绍视频:
打开视频声音方法:鼠标放在视频中,点击右下角小喇叭图形即可;视频放大后不清晰,可将鼠标放在视频上,点击“进入哔哩哔哩,观看更高清”
电子版实物资料预览

实物图
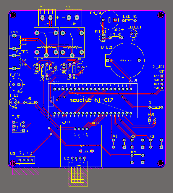
底板:底板在嘉立创进行打板,为绿色PCB板,两层板,厚度1.2,上下覆铜接地。元器件基本上为插针式,个别降压芯片会使用贴片式。
供电接口:TYPE-C

原理图
软件版本:AD2013 (本站提供该软件免费下载链接)
电路连线方式:网络标号连线方式
注意:原理图只是画出了模块的引脚图,而并不是模块的内部结构原理图

PCB图
软件版本:AD2013 (本站提供该软件免费下载链接)
PCB图是由原理图导出,封装很大一部分都是作者自己绘制,不提供封装库,只提供连接好的源文件,可以直接在嘉立创进行打板。两层板,上下覆铜接地。
注意:PCB图中间有一个项目编号,隐藏在单片机底座下,插入单片机后不会看到。如果想截没有项目编号的PCB图,可在PCB源文件中点击删除。另外,如果想在实物PCB板上加自己的信息(比如日期、学号、姓名等),可联系客服。

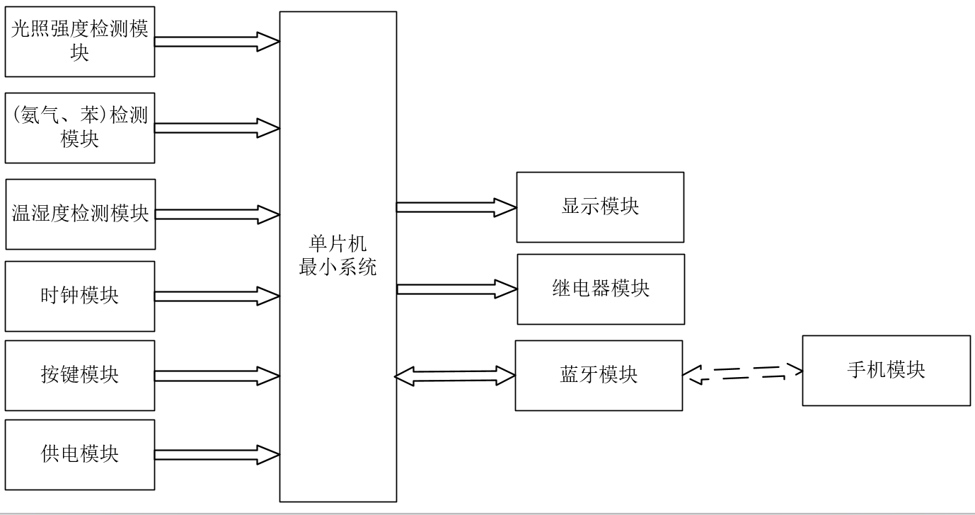
系统框图
绘制软件:VISIO (本站提供该软件免费下载链接)

软件设计流程
绘制软件:VISIO (本站提供该软件免费下载链接)

开题报告
下图为开题报告整体框架模板,基本上所有项目的开题报告格式都如下所示,但由于部分院校要求不一致,可能有一小部分格式有所变动。

购买后可查看具体内容!
设计说明书
总字数:13000+
摘 要
近年来,家禽养殖业作为农业中的重要组成部分催生了众多养殖基地,其相关公共卫生问题也日益凸显。禽流感作为特别重大突发公共卫生事件,它的出现让人类清醒的认识到家禽养殖不仅仅是经济利益,同时也事关生态环境与人类健康。鸡类作为家禽养殖业的主力军、禽流感的重要载体,其养殖环境愈发引人关注。此次设计了一款基于STM32单片机的鸡舍环境监测系统,通过DHT11检测温湿度;通过MQ-135检测鸡舍内有害气体;通过DS1302时钟电路同步时间,可以设定开灯的时间区;通过光敏电阻检测光照值;通过按键可修正时间、设置温湿度上限值、光照最低值、气体最大值、开灯的时间区,还可以手动控制通风和开灯及切换模式;通过显示屏显示测量数据;当监测到鸡舍环境异常时进行相对应的处理,当气体浓度大于设置的最大值、温湿度大于设置最大值进行通风;当鸡舍光照低于设置的最小值时,进行补光处理。感知层对应鸡舍环境参数的监测,通过多个传感器对鸡舍环境进行监测;通过温湿度传感器、光照采集传感器、空气质量传感器采集相关的环境参数。目前,本系统在鸡舍真实环境下调试成功,实现了对鸡舍环境的实时监测与准确判断,解决了当前鸡舍内环境因子难以精准、稳定监测的问题。本系统采用自组网技术,全程无线传输,使系统安装简便、维护简单、可操作性强,同时,本系统功耗较低、成本较低、使用便捷,因而具有现实意义和推广价值。
关键词:温湿度;鸡舍环境监测;有害气体;光照;蓝牙
Abstract
In recent years, as an important part of agriculture, poultry breeding industry has spawned many breeding bases, and its related public health problems have become increasingly prominent. Avian influenza, as a particularly serious public health emergency, makes people realize that poultry breeding is not only economic benefits, but also concerns the ecological environment and human health. As the main force of poultry industry and an important carrier of avian influenza, the breeding environment of chickens has attracted more and more attention. The design of a STM32 microcontroller based environmental monitoring system for chicken coop, through DHT11 detection of temperature and humidity; Detection of harmful gas in chicken coop through MQ-135; Through DS1302 clock circuit synchronization time, you can set the time area of the light; Light value is detected by photoresistor; By pressing the button, you can correct the time, set the upper limit of temperature and humidity, the lowest light value, the maximum gas value, and the time zone of turning on the lamp. You can also manually control ventilation, turning on the lamp and switching modes; Display measurement data through the display screen; When the abnormal environment of the chicken house is detected, the corresponding processing is carried out. When the gas concentration is greater than the maximum value set, the temperature and humidity is greater than the maximum value set, the ventilation is carried out. When the light in the chicken house is lower than the minimum value set, fill light processing is carried out. The sensing layer corresponds to the monitoring of environmental parameters of the chicken house, and the environment of the chicken house is monitored through a number of sensors. The temperature and humidity sensor, light sensor, and air quality sensor are used to collect related environmental parameters. At present, the system has been successfully debugging in the real environment of the coop, realizing the real-time monitoring and accurate judgment of the coop environment, and solving the problem that the environmental factors in the coop are difficult to accurately and stably monitor. The system uses AD hoc networking technology, the whole wireless transmission, so that the system installation is simple, simple maintenance, strong operability, at the same time, the system is low power consumption, low cost, easy to use, so it has practical significance and promotion value.
Keywords:Temperature and humidity; Environmental monitoring of chicken coop; Harmful gas; Light; bluetooth
目 录
摘要
Abstract
第1章 绪论
1.1 选题背景及实际意义
1.2 研究现状
第2章 系统设计方案
2.1 主要元器件选择
2.1.1 主控芯片选择
2.1.2 检测温湿度方案选择
2.1.3 光照检测模块方案选择
2.1.4 混合气体检测模块方案选型
2.1.5 显示方案选择
2.2 整体设计方案
第3章 硬件设计
3.1 主控电路模块
3.2 光敏电阻检测模块电路
3.3 温湿度监测电路模块
3.4 OLED显示电路模块
3.5 混合气体监测模块电路
3.6 独立按键电路模块
第4章 系统程序设计
4.1 编程软件介绍
4.2 系统主流程设计
4.3 独立按键
4.4 温湿度检测模块子流程
4.5 OLED显示流程设计
4.6 蓝牙模块子流程
第5章 实物测试
5.1 实物总体设计
5.2 光照采集检测实物测试
5.3 温湿度监测实物测试
5.4 混合气体监测实物测试
5.5 蓝牙测控实物测试
第6章 结论
参 考 文 献
致谢
附录
附录A: 原理图
附录B:PCB
附录C:主程序
购买后可查看具体内容!
答辩PPT
下图为答辩PPT整体框架模板,基本上所有项目的答辩PPT格式都如下所示,但由于部分院校要求不一致,可能有一小部分格式有所变动。

购买后可查看具体内容!