项目编号:mcuclub-jj-007
STM32单片机实物设计简介:
单片机类型:STM32F103C8T6
具体功能:
1、通过人体热释电检测是否有人,当有人且光敏电阻触发,则自动打开照明灯
2、通过一个独立按键进行门铃呼叫,按下后,蜂鸣器响3次(每次1s)
3、通过ISD1820进行语音留言,通过一个按键进行留言,通过另一个按键播报留言
扩展功能:通过蓝牙模块可手机端接收有人按下门铃
实物演示视频:
打开视频声音方法:鼠标放在视频中,点击右下角小喇叭图形即可;视频放大后不清晰,可将鼠标放在视频上,点击“进入哔哩哔哩,观看更高清”
电子版资料介绍视频:
打开视频声音方法:鼠标放在视频中,点击右下角小喇叭图形即可;视频放大后不清晰,可将鼠标放在视频上,点击“进入哔哩哔哩,观看更高清”
电子版实物资料预览

实物图
底板:底板在嘉立创进行打板,为绿色PCB板,两层板,厚度1.2,上下覆铜接地。元器件基本上为插针式,个别降压芯片会使用贴片式。
供电接口:TYPE-C

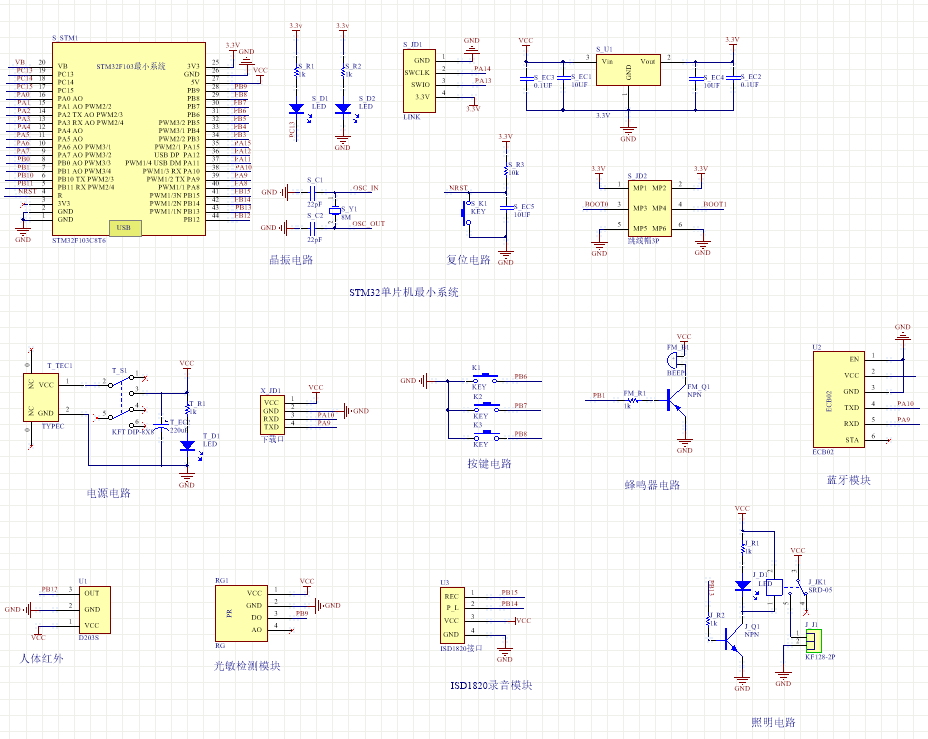
原理图
软件版本:AD2013 (本站提供该软件免费下载链接)
电路连线方式:网络标号连线方式
注意:原理图只是画出了模块的引脚图,而并不是模块的内部结构原理图

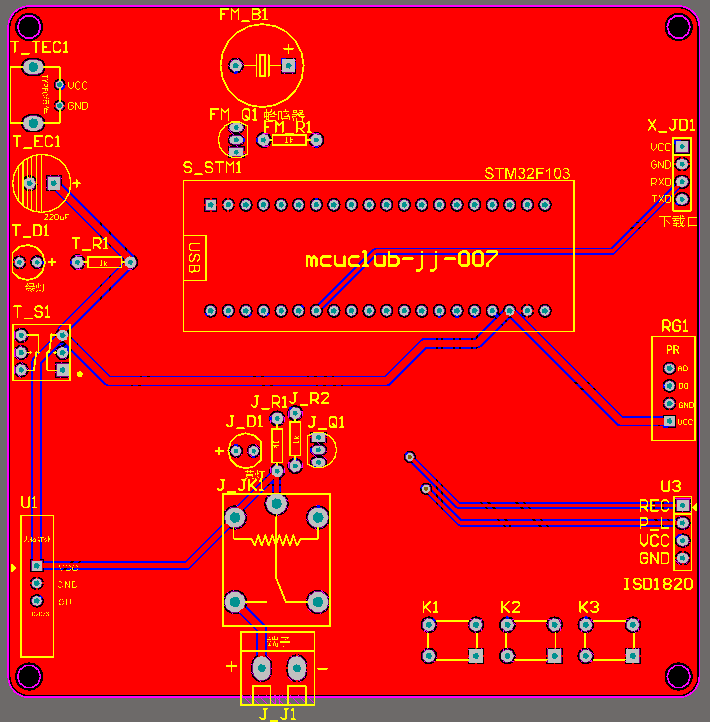
PCB图
软件版本:AD2013 (本站提供该软件免费下载链接)
PCB图是由原理图导出,封装很大一部分都是作者自己绘制,不提供封装库,只提供连接好的源文件,可以直接在嘉立创进行打板。两层板,上下覆铜接地。
注意:PCB图中间有一个项目编号,隐藏在单片机底座下,插入单片机后不会看到。如果想截没有项目编号的PCB图,可在PCB源文件中点击删除。另外,如果想在实物PCB板上加自己的信息(比如日期、学号、姓名等),可联系客服。

系统框图
绘制软件:VISIO (本站提供该软件免费下载链接)

软件设计流程
绘制软件:VISIO (本站提供该软件免费下载链接)

开题报告
下图为开题报告整体框架模板,基本上所有项目的开题报告格式都如下所示,但由于部分院校要求不一致,可能有一小部分格式有所变动。
 
 
 
购买后可查看具体内容!
设计说明书
总字数:12000+
摘 要
随着生活水平的提高,具有单一响铃功能的门铃已不再符合大众的需求,而可视门铃对讲系统因为成本高不符合大众的消费水平。基于此,本设计界以日常日常生活需求为切入点,设计一款智能门铃系统。该门铃系统通过人体热释电检测是否有人,当有人且光敏电阻触发,则自动打开照明灯,一个按键进行门铃呼叫,一个按键进行留言,另一个按键播报留言。该设计采用STM32 作为控制核心,外部电路采用模块化设计,成本低廉,可以满足不同场景下的日常生活需求,实现了家居智能化。
关键词:智能门铃 ;检测 ;STM32 ;家居智能化。
Abstract
With the improvement of living standards, doorbells with a single ring function no longer meet the needs of the public, while the visual doorbell intercom system does not meet the consumption level of the public because of its high cost. Based on this, the design community designed an intelligent doorbell system with the daily life needs as the starting point. The doorbell system detects whether someone is present through human pyroelectric detection. When someone is present and the photosensitive resistor is triggered, the lighting lamp will be turned on automatically. One button will call the doorbell, one button will leave a message, and the other button will broadcast a message. The design usesSTM32 as the control core, and the external circuit uses modular design, which is low in cost. It can meet the needs of daily life in different scenarios, and realizes the home intellectualization.
Key words: intelligent doorbell; testing; STM32 ;Smart home..
目 录
第1章 绪论
1.1 选题背景及实际意义
1.2 国内外研究现状
1.3 本论文研究目标
第2章 系统设计方案
2.1 主要元器件选择
2.1.1 主控芯片方案选择
2.1.2 按键模块方案选择
2.2 整体设计方案
第3章 硬件设计
3.1 单片机最小系统
3.1.1 主控模块电路
3.1.2 晶振电路
3.1.3 复位电路
3.1.4 电源电路
3.1.5 下载电路
3.2 红外检测模块
3.3 光敏电阻电路模块
3.4 按键模块电路
3.5蜂鸣器报警模块
3.6继电器控制模块
3.7蓝牙(ECB02)
第4章 系统程序设计
4.1 编程软件介绍
4.2 系统主流程设计
4.3 独立按键
4.4 蓝牙模块子流程
第5章 实物测试
5.1 实物调试部分
5.2 整体实物测试电路图
5.3 功能模块实物测试
5.4 继电器控制照明灯实物测试
结论
参 考 文 献
附录
附录1:原理图
附录2:PCB
附录3:主程序
购买后可查看具体内容!
答辩PPT
下图为答辩PPT整体框架模板,基本上所有项目的答辩PPT格式都如下所示,但由于部分院校要求不一致,可能有一小部分格式有所变动。
 
 
 
 
 
 
 
 
 
购买后可查看具体内容!