项目编号:mcuclub-jj-033
STM32单片机实物设计简介:
单片机类型:STM32F103C8T6
具体功能:
1、通过DS1302同步时间,并能通过按键修正时间
2、通过通过DHT11检测温湿度
3、通过按键设置闹钟时间,当时间到时,进行蜂鸣器报警1分钟,可通过按键提前取消,当取消后自动播报当前时间、温湿度,若没有提前取消,则1分钟后,自动播报当前时间、温湿度
4、通过显示屏显示时间、温湿度
实物演示视频:
打开视频声音方法:鼠标放在视频中,点击右下角小喇叭图形即可;视频放大后不清晰,可将鼠标放在视频上,点击“进入哔哩哔哩,观看更高清”
电子版资料介绍视频:
打开视频声音方法:鼠标放在视频中,点击右下角小喇叭图形即可;视频放大后不清晰,可将鼠标放在视频上,点击“进入哔哩哔哩,观看更高清”
电子版实物资料预览

实物图
底板:底板在嘉立创进行打板,为绿色PCB板,两层板,厚度1.2,上下覆铜接地。元器件基本上为插针式,个别降压芯片会使用贴片式。
供电接口:TYPE-C

原理图
软件版本:AD2013 (本站提供该软件免费下载链接)
电路连线方式:网络标号连线方式
注意:原理图只是画出了模块的引脚图,而并不是模块的内部结构原理图

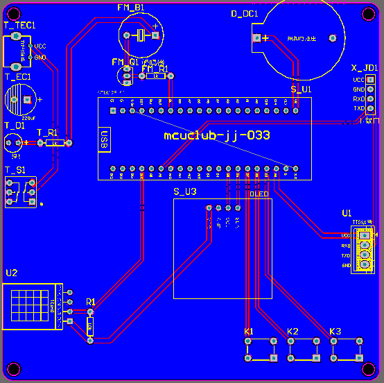
PCB图
软件版本:AD2013 (本站提供该软件免费下载链接)
PCB图是由原理图导出,封装很大一部分都是作者自己绘制,不提供封装库,只提供连接好的源文件,可以直接在嘉立创进行打板。两层板,上下覆铜接地。
注意:PCB图中间有一个项目编号,隐藏在单片机底座下,插入单片机后不会看到。如果想截没有项目编号的PCB图,可在PCB源文件中点击删除。另外,如果想在实物PCB板上加自己的信息(比如日期、学号、姓名等),可联系客服。

系统框图
绘制软件:VISIO (本站提供该软件免费下载链接)

软件设计流程
绘制软件:VISIO (本站提供该软件免费下载链接)

开题报告
下图为开题报告整体框架模板,基本上所有项目的开题报告格式都如下所示,但由于部分院校要求不一致,可能有一小部分格式有所变动。

购买后可查看具体内容!
设计说明书
总字数:14000+
摘 要
充足的睡眠可以保持人们学习、上班时的精力,当前的人们在休息的时间内一直玩手机,然后早起上班或者上学时精力越来越差,且很多用户由于没有睡过头导致上班或者上学迟到,且迟到有精神状态也不对。此次设计一款智能闹钟,用户可以定时进行提醒,提醒用户早睡早起,养成良好的生活习惯,通过温度检测模块进行当前环境温度的检测,通过声音检测模块对当前环境中的声音进行检测,检测到外界的声音越大,闹钟进行提醒的声音越大,用户可以通过按键进行时间的修改,设置闹钟,自动语音播报时间,并将检测及其设置的数据显示在OLED液晶显示屏上。
关键词:智能闹钟;DS1302时钟模块;温度检测模块;声音检测模块
Abstract
Adequate sleep can maintain people’s energy when they study and go to work. At present, people have been playing with their mobile phones during their breaks, and then get up early to go to work or go to school with less and less energy. In addition, many users are late for work or school because they have not overslept, and it is not right to be in a state of high spirits when they are late. This time, an intelligent alarm clock is designed. Users can regularly remind them to go to bed early and get up early to develop good habits. The temperature detection module is used to detect the current ambient temperature. The sound detection module is used to detect the sound in the current environment. The louder the external sound is detected, the louder the alarm clock is used to remind them. Users can modify the time by pressing a key and set the alarm clock, Automatic voice broadcast time, and display the detected and set data on the OLED.
Key words:intelligent alarm clock; DS1302 clock module; Temperature detection module; Sound detection module
目 录
摘 要
Abstract
第1章 绪 论
1.1选题背景及实际意义
1.2国内外研究现状
1.3本论文研究目标与框架
1.3.1 研究目标
1.3.2 框架
第2章 系统方案设计
2.1 主要器件方案选择
2.1.1 主控模块方案选择
2.1.2 显示模块方案选择
2.1.3 温湿度检测模块方案选择
2.2 整体设计方案
第3章 硬件电路
3.1 主控模块电路模块
3.1.1 主控模块电路
3.1.2 晶振电路
3.1.3 复位电路
3.1.4 电源电路
3.1.5 下载电路
3.2 显示模块电路
3.3 温湿度检测模块电路
3.4语音播报模块电路
3.5 时钟模块电路
3.6 按键电路模块
3.7 声光报警电路
4 系统程序设计
4.1 编程软件介绍
4.2 系统主流程设计
4.3 独立按键
4.4 温湿度检测模块子流程
4.5 时钟模块子流程
5 实物测试
5.1 整体实物焊接图
5.2 闹钟定时实物测试
5.3 语音播报仿真测试
6 结 论
参考文献
致谢
附录
附录一:原理图
附录二:PCB
附录三:主程序
购买后可查看具体内容!
答辩PPT
下图为答辩PPT整体框架模板,基本上所有项目的答辩PPT格式都如下所示,但由于部分院校要求不一致,可能有一小部分格式有所变动。

购买后可查看具体内容!